【精品】2021秋人教版初中化学《课题4.4 化学式与化合价(第一课时)》同步学案(解析版)
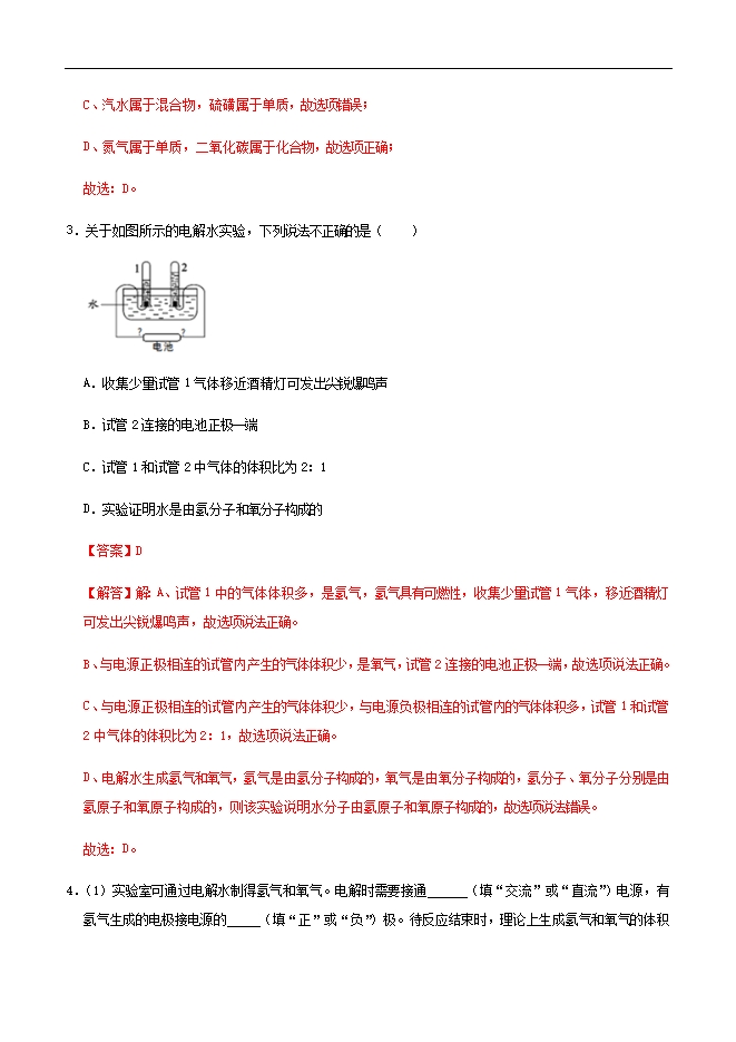
【内容简介】1.下列关于电解水实验的描述,正确的是( )A.正极产生的气体是氢气 B.该实验能证明水中含有氢、氧元素 C.生成氧气、氢气的体积比约为2:1 D.电解过程中水分子没有发生改变【答案】B【解答】解:A.电解水时,正极产生的气体是氧气,选项说法错误;B.电解水生成氢气和氧气,氢气是由氢元素组成的,氧气是由氧元素组成的,由质量守恒定律可知,水中含有氢、氧元素,选项说法正确;C.生成氧气、氢气的体积比约为1:2,选项说法错误;D.电解水的过程中,水分子分成氢原子和氧原子,然后每两个氢原子再构成一个氢分子,每两个氧原子再构成一个氧分子,选项说法错误。故选:B。2.下列各组物质,按单质、化合物顺序排列的是( )A.海水、过氧化氢 B.冰水、水银 C.汽水、硫磺 D.氮气、二氧化碳【答案】D【解答】解:A、海水属于混合物,过氧化氢属于化合物,故选项错误;B、冰水中只有水分子,属于化合物,水银属于单质,故选项错误;C、汽水属于混合物,硫磺属于单质,故选项错误;D、氮气属于单质,二氧化碳属于化合物,故选项正确;故选:D。3.关于如图所示的电解水实验,下列说法不正确的是( ) A.收集少量试管1气体移近酒精灯可发出尖锐爆鸣声 B.试管2连接的电池正极一端 C.试管1和试管2中气体的体积比为2:1 D.实验证明水是由氢分子和氧分子构成的【答案】D【解答】解:A、试管1中的气体体积多,是氢气,氢气具有可燃性,收集少量试管1气体,移近酒精灯可发出尖锐爆鸣声,故选项说法正确。B、与电源正极相连的试管内产生的气体体积少,是氧气,试管2连接的电池正极一端,故选项说法正确。C、与电源正极相连的试管内产生的气体体积少,与电源负极相连的试管内的气体体积多,试管1和试管2中气体的体积比为2:1,故选项说法正确。D、电解水生成氢气和氧气,氢气是由氢分子构成的,氧气是由氧分子构成的,氢分子、氧分子分别是由......
部分内容预览



只能预览部分内容,查看全部内容需要下载哦~
1个点券
资料审核:初中化学在线
所属专辑: 《2021年秋人教版九年级化学上册精品同步学案》专辑
资料格式:docx
资料版本:人教版
适用地区:不限
文件大小:175.99KB
资料上传:xuxiaoxiao
审核人员:czhxzx
下载帮助:
- 下载说明:0点券资源无需下载权限,游客可以直接下载。
- 有点券资源为本站精品资源,只提供给vip会员下载,有效期式vip会员可以在有效期内下载本站所有资源。 查看 【申请有效期vip会员方法】 。
-
- 如果您无法下载到本资料,请先参照以下说明检查:
- 1、所有资料必须是登录后才能下载。
- 2、精品资料下载需要点券,请确保您的账户上有足够的点券。有效期vip会员只受有效期限制,不受点券影响,有效期内即使点券用完,仍可继续下载。
- 4、如果浏览器启用了拦截弹出窗口,此功能有可能造成下载失败,请临时关闭此功能
- 5、如果下载的是word文档,直接可用word软件打开;如果是压缩资料包,下载后请先用winrar解压软件解压,再使用对应软件word打开。
- 6、以上步骤检查后均无法解决问题,您可以到[帮助中心]寻找答案或向网站客服人员寻求支持。

会员登录
用户评论
(欢迎您的评论,评论有奖励哟)