【精品】2021秋人教版初中化学《课题4.3 水的组成》同步学案(原卷版)
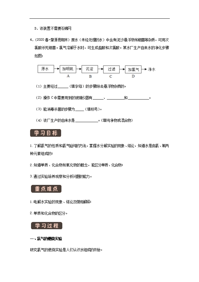
【内容简介】1.关于过滤操作的叙述不正确的是( )A.液面要始终不低于滤纸的边缘 B.滤纸的边缘要低于漏斗口的边缘 C.玻璃棒要轻靠在三层滤纸处 D.漏斗下端的管口要紧靠烧杯内壁2.下列有关水的说法正确的是( )A.硬水一定属于混合物,软水一定属于纯净物 B.过滤可以除去水中所有杂质 C.生活污水、废水可不经处理直接排入河流 D.自来水生产过程中加入明矾的作用是吸附悬浮杂质,促进其沉降3.实验室用如图所示的装置蒸馏海水,下列说法正确的是( ) A.蒸馏烧瓶中加入瓷片的作用是防止暴沸 B.实验时冷却水应从a进入,从b流出 C.锥形瓶中能收集到高浓度的氯化钠溶液 D.该装置不需要石棉网4.(2020春•肇源县期末)原水(未经处理的水)中含有泥沙悬浮物和细菌等杂质,可用次氯酸杀死细菌。氯气溶解于水时,可生成盐酸和次氯酸。某水厂生产自来水的净化步骤如图: (1)主要经过 (填字母)的步骤除去悬浮物杂质的。(2)操作C中需要用到的玻璃仪器有 、 和 。(3)能消毒杀菌的步骤为 (填标号)。(4)该厂生产的自来水是 。(填纯净物或混合物) 1.了解氢气的性质和氢气验纯的方法,掌握水分解实验的现象、结论,知道水是由氢、氧两种元素组成的;2.知道单质、化合物和氧化物的概念,能区分单质、化合物;3.通过实验培养观察和分析问题的能力。 1.电解水实验的现象、结论及微观解释;2.单质和化合物的区分。 一、氢气的燃烧实验研究氢气的燃烧实验是人们认识水组成的开始。1.氢气的物理性质:氢气是 、 的 , 溶于水,密度比空气 。2.氢气的化学性质:氢气具有 性。(1)纯净的氢气在燃烧时火焰呈 ;【实验4-5】在带尖嘴的导管口点燃纯净的氢气,观察火焰的颜色,然后在火焰上方罩一个冷而干燥的小烧杯,过一会儿,观察烧杯内壁上有什么现象发生。实验现象 实验结论 【讨论】上述实验中有无新物质生成?发生了什么变化?【想一想】如何从微观角度分析氢分子和氧分子反应变成水分子的?......
部分内容预览



只能预览部分内容,查看全部内容需要下载哦~
1个点券
资料审核:初中化学在线
所属专辑: 《2021年秋人教版九年级化学上册精品同步学案》专辑
资料格式:docx
资料版本:人教版
适用地区:不限
文件大小:305.88KB
资料上传:xuxiaoxiao
审核人员:czhxzx
下载帮助:
- 下载说明:0点券资源无需下载权限,游客可以直接下载。
- 有点券资源为本站精品资源,只提供给vip会员下载,有效期式vip会员可以在有效期内下载本站所有资源。 查看 【申请有效期vip会员方法】 。
-
- 如果您无法下载到本资料,请先参照以下说明检查:
- 1、所有资料必须是登录后才能下载。
- 2、精品资料下载需要点券,请确保您的账户上有足够的点券。有效期vip会员只受有效期限制,不受点券影响,有效期内即使点券用完,仍可继续下载。
- 4、如果浏览器启用了拦截弹出窗口,此功能有可能造成下载失败,请临时关闭此功能
- 5、如果下载的是word文档,直接可用word软件打开;如果是压缩资料包,下载后请先用winrar解压软件解压,再使用对应软件word打开。
- 6、以上步骤检查后均无法解决问题,您可以到[帮助中心]寻找答案或向网站客服人员寻求支持。

会员登录
用户评论
(欢迎您的评论,评论有奖励哟)