2021中考复习:人教版初中化学《第12单元 化学与生活》单元测试基础卷(解析版)
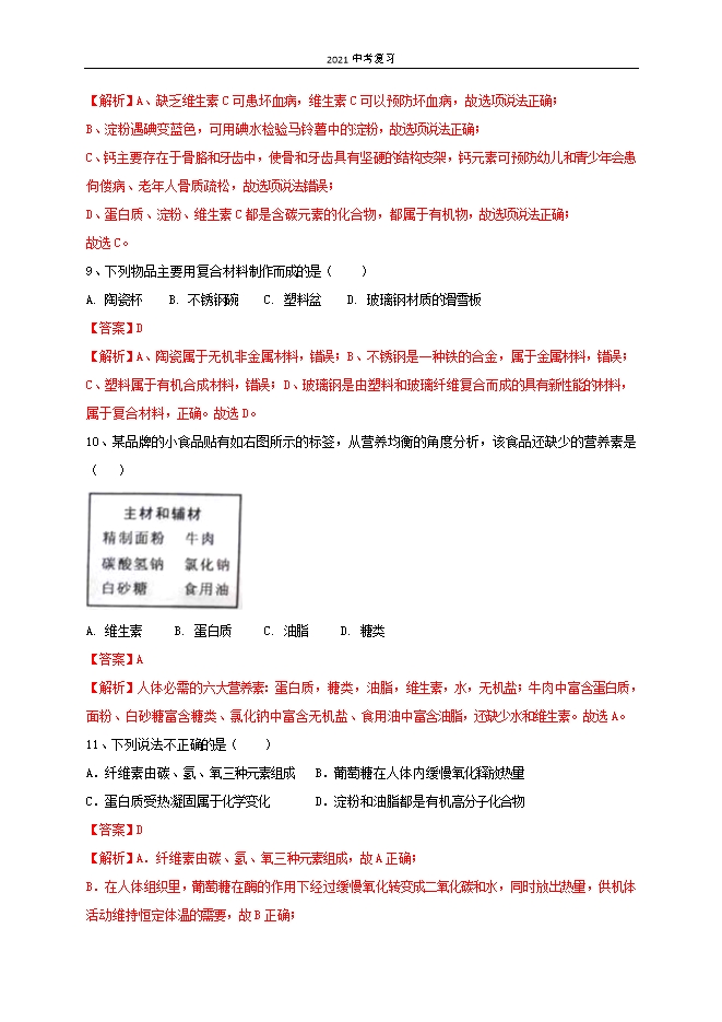
【内容简介】第十二单元:《化学与生活》单元测试基础卷相对原子质量:H:1、C:12、O:16、Ca:40、Fe:56(时间:60分钟,满分100分)一、选择题(每小题2分,共40分)1、河南地处中原,物产丰富。下列食材或食品中富含蛋白质的是( )A.黄河鲤鱼 B.新郑大枣 C.叶县岩盐 D.原阳大米【答案】A【解析】A、黄河鲤鱼中富含蛋白质,故选项正确。B、新郑大枣中富含维生素,故选项错误。C、叶县岩盐中富含无机盐,故选项错误。D、原阳大米中富含淀粉,淀粉属于糖类,故选项错误。故选:A。2、下列材料属于合成材料的是( )A.棉花 B.尼龙 C.羊毛 D.蚕丝【答案】B【解析】A、棉花属于天然有机高分子材料,故选项错误。B、尼龙是合成纤维的一种,合成纤维属于三大合成材料之一,故选项正确。C、羊毛属于天然有机高分子材料,故选项错误。D、蚕丝属于天然有机高分子材料,故选项错误。故选:B。3、下列属于人体必需微量元素的是( )A.铁 B.汞 C.镉 D.铅【答案】A【解析】人体中的常量元素主要有:氧、碳、氢、氮、钙、磷、钾、硫、钠、氯、镁;微量元素主要有:铁、钴、铜、锌、铬、锰、钼、氟、碘、硒;镉、汞、铅都是重金属均对人体有害。故选A。......
部分内容预览



只能预览部分内容,查看全部内容需要下载哦~
1个点券
资料审核:初中化学在线
资料格式:docx
资料版本:人教版
适用地区:不限
文件大小:489.64KB
资料上传:xuxiaoxiao
审核人员:czhxzx
下载帮助:
- 下载说明:0点券资源无需下载权限,游客可以直接下载。
- 有点券资源为本站精品课件,只提供给vip会员下载,有效期式vip会员可以在有效期内下载本站所有资源。 查看 【申请有效期vip会员方法】 。
-
- 如果您无法下载到本资料,请先参照以下说明检查:
- 1、所有资料必须是登录后才能下载。
- 2、精品资料下载需要点券,请确保您的账户上有足够的点券。有效期vip会员只受有效期限制,不受点券影响,有效期内即使点券用完,仍可继续下载。
- 4、如果浏览器启用了拦截弹出窗口,此功能有可能造成下载失败,请临时关闭此功能
- 5、如果下载的是word文档,直接可用word软件打开;如果是压缩资料包,下载后请先用winrar解压软件解压,再使用对应软件word打开。
- 6、以上步骤检查后均无法解决问题,您可以到[帮助中心]寻找答案或向网站客服人员寻求支持。

会员登录
用户评论
(欢迎您的评论,评论有奖励哟)