山东省聊城市2020年初中毕业学业统一考试化学试卷(解析版)
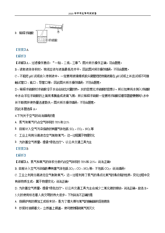
【内容简介】一、选择题(本题包括16个小题,共40分。每小题只有一个选项符合题意。1~8小题每题2分,9-16小题每题3分)1.说化学是一门神奇的科学,一点也不为过!下列说法不正确的是A. 实验是化学科学发展和化学学习的重要途经B. 化学能创造出我们所需要的物质,也能消除我们不需要的物质C. 物质发生化学变化不但生成新物质,还会伴随着能量变化D. 化学科学技术的发展必然导致生态环境的恶化【答案】D【解析】【详解】A、化学是一门以实验为基础的自然科学,许多化学的重大发现和研究成果都是通过实验发现的,实验是化学科学发展和化学学习的重要途经,A选项说法正确,不符合题意;B、化学是一门研究物质的组成、结构、性质以及变化规律的自然科学,有新物质生成的变化属于化学变化,因此化学能创造出我们所需要的物质,也能消除我们不需要的物质,B选项说法正确,不符合题意;C、有新物质生成的变化属于化学变化,不同物质中所贮存的能量是不同的,物质发生化学变化不但生成新物质,还会伴随着能量变化,C选项说法正确,不符合题意;D、化学科学技术的发展在日常生活中的各个领域中发挥着巨大的作用,“绿色化学”提出,使化学工艺的生产和产品向着环境友好型的方向发展,一些化学技术还可以致力于环境的改善,恢复被污染、破坏的环境,D选项说法不正确,符合题意。故选D。2.分子、原子和离子都是构成物质的基本粒子,下列说法正确的是A. 分子由原子构成,分子比原子大B. 水遇冷凝结成冰,水分子停止了运动C. 原子是最小的粒子,不可再分D. 氯化钠是由钠离子和氯离子构成的【答案】D【解析】【详解】A、分子是由原子构成的,但是分子不一定比原子大,例如:一个水分子大于一个氢原子,但一个铁原子大于一个氢分子,故A选项错误;B、分子在做永不停歇的无规则运动,水虽然凝结成冰,但冰中的水分子仍然在做无规则运动,没有停止,故B选项错误;......
部分内容预览



只能预览部分内容,查看全部内容需要下载哦~
1个点券
资料审核:初中化学在线
下载帮助:
- 下载说明:0点券资源无需下载权限,游客可以直接下载。
- 有点券资源为本站精品课件,只提供给vip会员下载,有效期式vip会员可以在有效期内下载本站所有资源。 查看 【申请有效期vip会员方法】 。
-
- 如果您无法下载到本资料,请先参照以下说明检查:
- 1、所有资料必须是登录后才能下载。
- 2、精品资料下载需要点券,请确保您的账户上有足够的点券。有效期vip会员只受有效期限制,不受点券影响,有效期内即使点券用完,仍可继续下载。
- 4、如果浏览器启用了拦截弹出窗口,此功能有可能造成下载失败,请临时关闭此功能
- 5、如果下载的是word文档,直接可用word软件打开;如果是压缩资料包,下载后请先用winrar解压软件解压,再使用对应软件word打开。
- 6、以上步骤检查后均无法解决问题,您可以到[帮助中心]寻找答案或向网站客服人员寻求支持。

会员登录
用户评论
(欢迎您的评论,评论有奖励哟)