2021年山东省烟台市中考化学试题(word版,含答案)
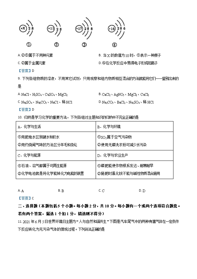
【内容简介】一、选择题(本题包括10个小题。每小题2分,共20分。每小题只有一个选项符合题意)1. 2021年1月1日《烟台市市区生活垃圾分类管理办法》正式实施。某同学做家务时收集到如下垃圾:①铝制易拉罐②废电池③烂菜叶④废纸盒⑤塑料瓶,应投入如图所示标识垃圾箱的是 A. ①②④ B. ①④⑤ C. ①②④⑤ D. ①②③④⑤【答案】B2. 下列有关空气各成分的说法错误的是A. 氧气能供给生物呼吸,支持燃料燃烧B. 二氧化碳是植物进行光合作用必需的物质C. 氮气的化学性质不活泼,可用作食品防腐D. 稀有气体通电发出各种不同颜色的光是化学变化【答案】D3. 下列实验操作中正确的是A. 检查气密性 B. 过滤 C. 氧气验满 D. 点燃酒精灯 【答案】A4. 202l年5月12日是我国第13个防灾减灾日,下列做法不符合安全要求的是A. 加油站、面粉加工厂等场所必须严禁烟火B. 在有明火的区域内喷洒含酒精的消毒剂C. 炒菜时油锅着火,立即盖上锅盖,使可燃物隔绝氧气而灭火D. 发现家中天然气或者液化气泄漏时,应先关闭阀门,并开窗通风......
部分内容预览



只能预览部分内容,查看全部内容需要下载哦~
- 上一份试卷:2021年山东省威海市中考化学试题(解析版)
- 下一份试卷:2021年山东省烟台市中考化学试题(解析版)
1个点券
资料审核:初中化学在线
下载帮助:
- 下载说明:0点券资源无需下载权限,游客可以直接下载。
- 有点券资源为本站精品课件,只提供给vip会员下载,有效期式vip会员可以在有效期内下载本站所有资源。 查看 【申请有效期vip会员方法】 。
-
- 如果您无法下载到本资料,请先参照以下说明检查:
- 1、所有资料必须是登录后才能下载。
- 2、精品资料下载需要点券,请确保您的账户上有足够的点券。有效期vip会员只受有效期限制,不受点券影响,有效期内即使点券用完,仍可继续下载。
- 4、如果浏览器启用了拦截弹出窗口,此功能有可能造成下载失败,请临时关闭此功能
- 5、如果下载的是word文档,直接可用word软件打开;如果是压缩资料包,下载后请先用winrar解压软件解压,再使用对应软件word打开。
- 6、以上步骤检查后均无法解决问题,您可以到[帮助中心]寻找答案或向网站客服人员寻求支持。

会员登录
用户评论
(欢迎您的评论,评论有奖励哟)