山东省咸海市2020年初中毕业学业统一考试化学试卷(原卷版)
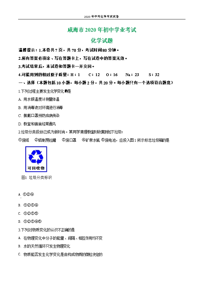
【内容简介】一、选择(本题包括10小题,每小题2分,共20分。每小题只有一个选项符合题意)1.下列过程主要发生化学变化 是A. 用水银温度计测量体温B. 用消毒液对环境进行消毒C. 佩戴口罩预防疾病传染D. 教室和宿舍经常通风2.垃圾分类投放已成为新时尚。某同学清理教室时收集到如下垃圾:①废纸 ②铝制易拉罐 ③废口罩 ④矿泉水瓶 ⑤废电池,应投入图1所示标志垃圾箱的是 A ①②④B. ①②③④C. ①②③⑤D. ①②③④⑤3.下列对物质变化的认识不正确的是A. 在物理变化中分子的能量、间隔、相互作用均不变B. 水的天然循环只发生物理变化C. 物质能否发生化学变化是由构成物质的微粒决定的D. 研究化学变化的意义在于实现物质和能量的转化4.下列对物质的分类错误的是A 单质B. 化合物C. 化合物D. 混合物5.学习了化学,我们掌握了宏观辨识与微观探析物质的本领。对以下物质的辨别方法及微观解释,不正确的是A. 用带火星木条辨别氧气与二氧化碳——氧分子能助燃,二氧化碳分子不支持燃烧B. 用氯化钡溶液辨别硝酸银溶液与硫酸钠溶液—一银离子与氯离子结合生成氯化银,钡离子与硫酸根离子结合生成硫酸钡C. 用燃烧法辨别碳纤维与蚕丝纤维一一碳纤维由碳原子构成,蚕丝纤维由蛋白质分子构成D. 用酸碱指示剂辨别稀盐酸与氢氧化钠溶液一一盐酸中含有氢离子,氢氧化钠溶液中含有氢氧根离子6.下列除去物质中杂质(括号内为杂质)的方法,不正确的是......
部分内容预览



只能预览部分内容,查看全部内容需要下载哦~
1个点券
资料审核:初中化学在线
下载帮助:
- 下载说明:0点券资源无需下载权限,游客可以直接下载。
- 有点券资源为本站精品课件,只提供给vip会员下载,有效期式vip会员可以在有效期内下载本站所有资源。 查看 【申请有效期vip会员方法】 。
-
- 如果您无法下载到本资料,请先参照以下说明检查:
- 1、所有资料必须是登录后才能下载。
- 2、精品资料下载需要点券,请确保您的账户上有足够的点券。有效期vip会员只受有效期限制,不受点券影响,有效期内即使点券用完,仍可继续下载。
- 4、如果浏览器启用了拦截弹出窗口,此功能有可能造成下载失败,请临时关闭此功能
- 5、如果下载的是word文档,直接可用word软件打开;如果是压缩资料包,下载后请先用winrar解压软件解压,再使用对应软件word打开。
- 6、以上步骤检查后均无法解决问题,您可以到[帮助中心]寻找答案或向网站客服人员寻求支持。

会员登录
用户评论
(欢迎您的评论,评论有奖励哟)