【2020年中考复习】人教版九年级化学上册《第四单元 自然界中的水》知识点汇总精讲(原卷版)
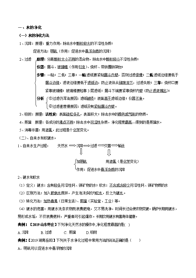
【内容简介】硬水和软水(1)定义:硬水:含有较多可溶性钙、镁矿物的水;软水:不含或含较少可溶性钙、镁矿物质的水(2)区别方法:加入肥皂水搅拌,产生泡沫多的为软水,反之为硬水。(3)转化方法:加热煮沸(日常生活)、蒸馏(实验室、工业)等。(4)硬水的危害:用硬水洗涤衣物既浪费肥皂,又不易洗净,时间长还会使衣物变硬。锅炉长期用硬水,易形成水垢,不仅浪费燃料,严重者可引起爆炸。长期饮用硬水有害身体健康。典例1 【2019山东枣庄】下列净化天然水的操作中,净化程度最高的是( )A. 沉降 B. 过滤 C. 蒸馏 D. 吸附 典例2【2019湖南岳阳】下列关于水净化过程中常用方法的说法正确的是( )A.明矾可以促进水中悬浮物的沉降......
部分内容预览



只能预览部分内容,查看全部内容需要下载哦~
1个点券
资料审核:初中化学在线
所属专辑: 【2020年中考复习】人教版化学九年级上册知识点总结与练习专辑
资料格式:docx
资料版本:人教版
适用地区:不限
文件大小:239.64KB
资料上传:czhxzx
审核人员:czhxzx
下载帮助:
- 下载说明:0点券资源无需下载权限,游客可以直接下载。
- 有点券资源为本站精品课件,只提供给vip会员下载,有效期式vip会员可以在有效期内下载本站所有资源。 查看 【申请有效期vip会员方法】 。
-
- 如果您无法下载到本资料,请先参照以下说明检查:
- 1、所有资料必须是登录后才能下载。
- 2、精品资料下载需要点券,请确保您的账户上有足够的点券。有效期vip会员只受有效期限制,不受点券影响,有效期内即使点券用完,仍可继续下载。
- 4、如果浏览器启用了拦截弹出窗口,此功能有可能造成下载失败,请临时关闭此功能
- 5、如果下载的是word文档,直接可用word软件打开;如果是压缩资料包,下载后请先用winrar解压软件解压,再使用对应软件word打开。
- 6、以上步骤检查后均无法解决问题,您可以到[帮助中心]寻找答案或向网站客服人员寻求支持。

会员登录
用户评论
(欢迎您的评论,评论有奖励哟)