【2020年中考复习】人教版九年级化学上册《第四单元 自然界中的水》知识点汇总精讲(解析版)
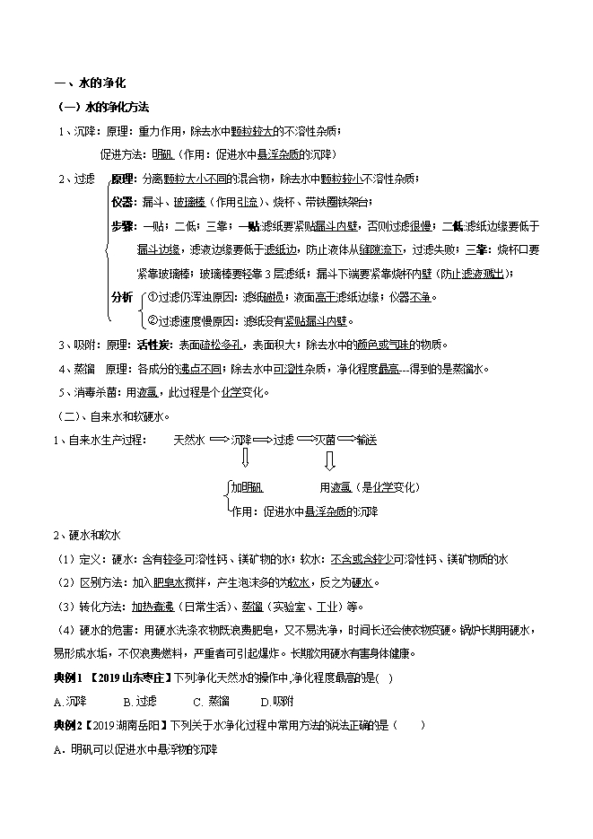
【内容简介】水的净化方法 1、沉降:原理:重力作用,除去水中颗粒较大的不溶性杂质; 促进方法:明矾(作用:促进水中悬浮杂质的沉降) 2、过滤 原理:分离颗粒大小不同的混合物,除去水中颗粒较小不溶性杂质; 仪器:漏斗、玻璃棒(作用引流)、烧杯、带铁圈铁架台; 步骤:一贴;二低;三靠;一贴:滤纸要紧贴漏斗内壁,否则过滤很慢;二低:滤纸边缘要低于漏斗边缘,滤液边缘要低于滤纸边,防止液体从缝隙流下,过滤失败;三靠:烧杯口要紧靠玻璃棒;玻璃棒要轻靠3层滤纸;漏斗下端要紧靠烧杯内壁(防止滤液溅出); 分析 ①过滤仍浑浊原因:滤纸破损;液面高于滤纸边缘;仪器不净。 ②过滤速度慢原因:滤纸没有紧贴漏斗内壁。 3、吸附:原理:活性炭:表面疏松多孔,表面积大;除去水中的颜色或气味的物质。 4、蒸馏 原理:各成分的沸点不同;除去水中可溶性杂质,净化程度最高---得到的是蒸馏水。 5、消毒杀菌:用液氯,此过程是个化学变化。......
部分内容预览



只能预览部分内容,查看全部内容需要下载哦~
1个点券
资料审核:初中化学在线
所属专辑: 【2020年中考复习】人教版化学九年级上册知识点总结与练习专辑
资料格式:docx
资料版本:人教版
适用地区:不限
文件大小:239.64KB
资料上传:czhxzx
审核人员:czhxzx
下载帮助:
- 下载说明:0点券资源无需下载权限,游客可以直接下载。
- 有点券资源为本站精品课件,只提供给vip会员下载,有效期式vip会员可以在有效期内下载本站所有资源。 查看 【申请有效期vip会员方法】 。
-
- 如果您无法下载到本资料,请先参照以下说明检查:
- 1、所有资料必须是登录后才能下载。
- 2、精品资料下载需要点券,请确保您的账户上有足够的点券。有效期vip会员只受有效期限制,不受点券影响,有效期内即使点券用完,仍可继续下载。
- 4、如果浏览器启用了拦截弹出窗口,此功能有可能造成下载失败,请临时关闭此功能
- 5、如果下载的是word文档,直接可用word软件打开;如果是压缩资料包,下载后请先用winrar解压软件解压,再使用对应软件word打开。
- 6、以上步骤检查后均无法解决问题,您可以到[帮助中心]寻找答案或向网站客服人员寻求支持。

会员登录
用户评论
(欢迎您的评论,评论有奖励哟)