人教版九年级《第十单元 酸和碱》单元测试卷
【内容简介】
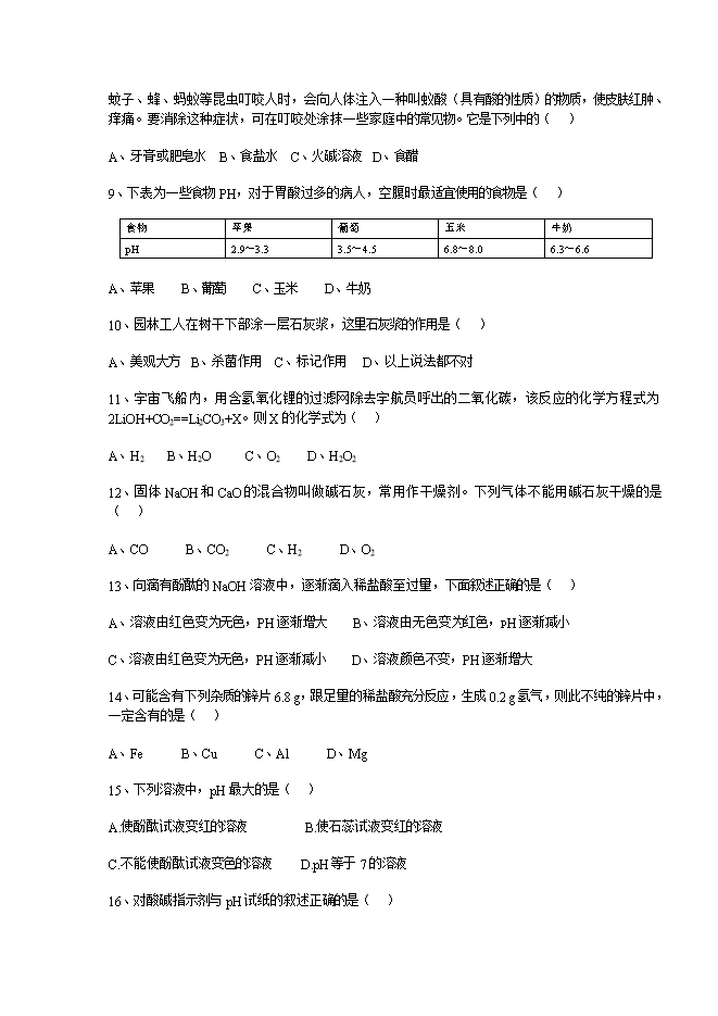
只能预览部分内容,查看全部内容需要下载哦~
- 上一份试卷:人教版九年级《第九单元 溶液》单元测试卷
- 下一份试卷:人教版九年级《第十单元 酸和碱》单元测试卷2
0
个点券
资料审核:初中化学在线
资料格式:doc
资料版本:人教版
适用地区:不限
文件大小:0.00B
资料上传:czhxzx
审核人员:czhxzx
下载帮助:
- 下载说明:0点券资源无需下载权限,游客可以直接下载。
- 有点券资源为本站精品课件,只提供给vip会员下载,有效期式vip会员可以在有效期内下载本站所有资源。 查看 【申请有效期vip会员方法】 。
-
- 如果您无法下载到本资料,请先参照以下说明检查:
- 1、所有资料必须是登录后才能下载。
- 2、精品资料下载需要点券,请确保您的账户上有足够的点券。有效期vip会员只受有效期限制,不受点券影响,有效期内即使点券用完,仍可继续下载。
- 4、如果浏览器启用了拦截弹出窗口,此功能有可能造成下载失败,请临时关闭此功能
- 5、如果下载的是word文档,直接可用word软件打开;如果是压缩资料包,下载后请先用winrar解压软件解压,再使用对应软件word打开。
- 6、以上步骤检查后均无法解决问题,您可以到[帮助中心]寻找答案或向网站客服人员寻求支持。




会员登录
用户评论
(欢迎您的评论,评论有奖励哟)