2021中考复习:人教版初中化学《第10单元 酸和碱》单元测试基础卷(原卷版)
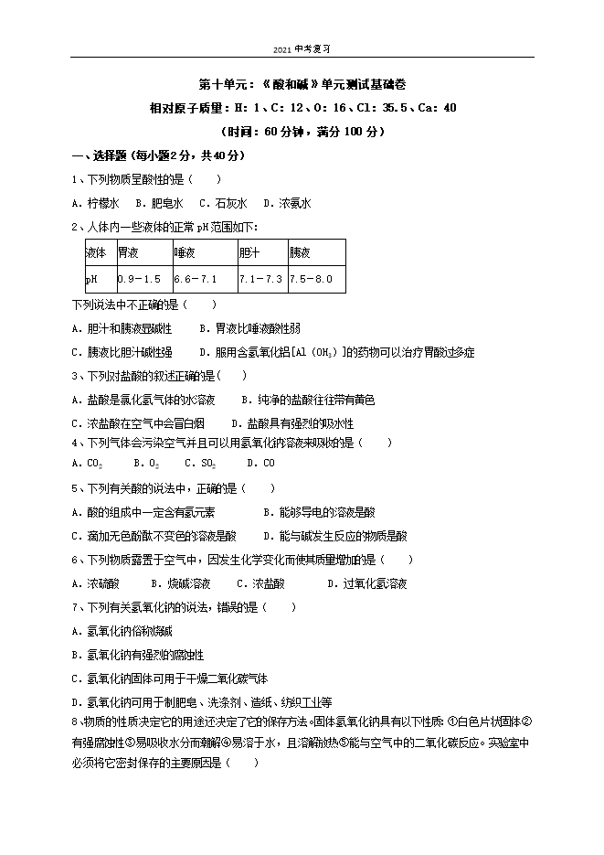
【内容简介】第十单元:《酸和碱》单元测试基础卷相对原子质量:H:1、C:12、O:16、Cl:35.5、Ca:40(时间:60分钟,满分100分)一、选择题(每小题2分,共40分)1、下列物质呈酸性的是( )A.柠檬水B.肥皂水C.石灰水D.浓氨水2、人体内一些液体的正常pH范围如下:液体胃液唾液胆汁胰液pH0.9﹣1.56.6﹣7.17.1﹣7.37.5﹣8.0下列说法中不正确的是( )A.胆汁和胰液显碱性 B.胃液比唾液酸性弱C.胰液比胆汁碱性强 D.服用含氢氧化铝[Al(OH3)]的药物可以治疗胃酸过多症3、下列对盐酸的叙述正确的是( )A.盐酸是氯化氢气体的水溶液 B.纯净的盐酸往往带有黄色C.浓盐酸在空气中会冒白烟 D.盐酸具有强烈的吸水性4、下列气体会污染空气并且可以用氢氧化钠溶液来吸收的是( )A.CO2 B.O2 C.SO2 D.CO5、下列有关酸的说法中,正确的是( )A.酸的组成中一定含有氢元素 B.能够导电的溶液是酸C.滴加无色酚酞不变色的溶液是酸 D.能与碱发生反应的物质是酸6、下列物质露置于空气中,因发生化学变化而使其质量增加的是( )A.浓硫酸 B.烧碱溶液 C.浓盐酸 D.过氧化氢溶液7、下列有关氢氧化钠的说法,错误的是( )A.氢氧化钠俗称烧碱B.氢氧化钠有强烈的腐蚀性C.氢氧化钠固体可用于干燥二氧化碳气体......
部分内容预览



只能预览部分内容,查看全部内容需要下载哦~
1个点券
资料审核:初中化学在线
下载帮助:
- 下载说明:0点券资源无需下载权限,游客可以直接下载。
- 有点券资源为本站精品课件,只提供给vip会员下载,有效期式vip会员可以在有效期内下载本站所有资源。 查看 【申请有效期vip会员方法】 。
-
- 如果您无法下载到本资料,请先参照以下说明检查:
- 1、所有资料必须是登录后才能下载。
- 2、精品资料下载需要点券,请确保您的账户上有足够的点券。有效期vip会员只受有效期限制,不受点券影响,有效期内即使点券用完,仍可继续下载。
- 4、如果浏览器启用了拦截弹出窗口,此功能有可能造成下载失败,请临时关闭此功能
- 5、如果下载的是word文档,直接可用word软件打开;如果是压缩资料包,下载后请先用winrar解压软件解压,再使用对应软件word打开。
- 6、以上步骤检查后均无法解决问题,您可以到[帮助中心]寻找答案或向网站客服人员寻求支持。

会员登录
用户评论
(欢迎您的评论,评论有奖励哟)