备战2020年中考化学专题复习:专题09金属活动性顺序的验证(解析版)
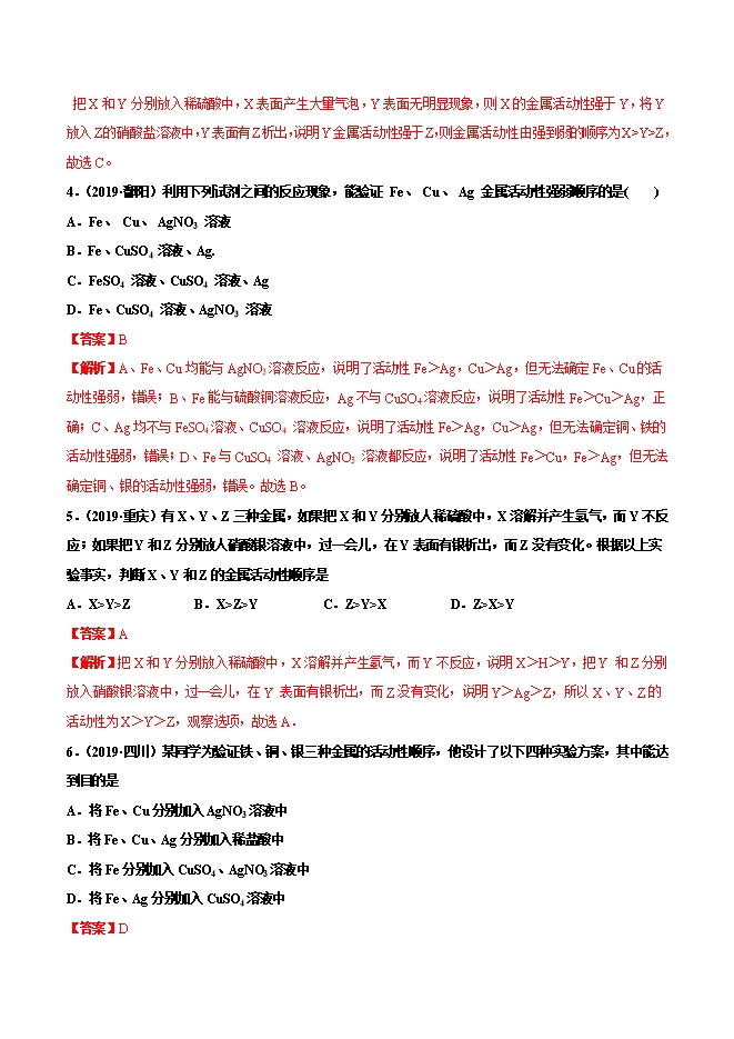
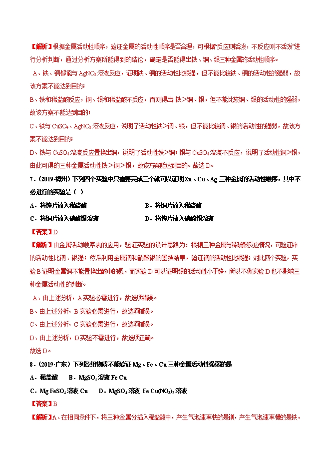
【内容简介】有X、Y、Z三种金属,只有Y在自然界主要以单质形式存在,如果把X放入Z的硫酸盐溶液中,X表面有Z析出.据此判断这三种金属的活动性由强到弱的顺序为( )A.Y、X、ZB.Z、X、YC.Y、Z、XD.X、Z、Y【答案】D【解析】有X、Y、Z三种金属,只有Y在自然界主要以单质形式存在,说明Y的活动性最弱,如果把X放入Z的硫酸盐溶液中,X表面有Z析出,说明X的活动性大于Z。故选D.2.(2019•山东)有甲、乙、丙三种金属,如果将甲、乙、丙分别放入硫酸铜溶液中,一段时间后,乙、丙表面出现红色物质,甲没有明显现象;再将大小相同的乙、丙分别放入相同溶质质量分数的稀盐酸中,乙、丙均产生气泡,但丙产生气泡的速度明显快于乙,则甲、乙、丙三种金属的活动性顺序是( )A.丙 乙 甲B.甲 丙 乙C.丙 甲 乙D.甲 乙 丙【答案】A【解析】活泼性强的金属单质可以将活泼性弱的金属从其盐溶液中置换出来,大小相同的金属单质与相同质量分数的稀盐酸或者稀硫酸反应时,活泼性强的金属单质产生气泡的速率快。由题意,有甲、乙、丙三种金属,如果将甲、乙、丙分别放入硫酸铜溶液中,一段时间后,乙、丙表面出现红色物质,甲没有明显现象,根据位于前面的金属能把排在它后面的金属从其盐溶液中置换出来,则乙、丙的金属活动性比铜强,甲的金属活动性比铜弱,即活动性顺序为乙、丙>铜>甲;再将大小相同的乙、丙分别放入相同溶质质量分数的稀盐酸中,乙、丙均能产生气泡,但丙产生气泡的速度明显快于乙,则丙的金属活动性比乙强;综上所述,甲、乙、丙三种金属的活动性顺序是丙>乙>甲;A选项正确,符合题意。 故选A。......
部分内容预览



只能预览部分内容,查看全部内容需要下载哦~
1个点券
资料审核:初中化学在线
下载帮助:
- 下载说明:0点券资源无需下载权限,游客可以直接下载。
- 有点券资源为本站精品课件,只提供给vip会员下载,有效期式vip会员可以在有效期内下载本站所有资源。 查看 【申请有效期vip会员方法】 。
-
- 如果您无法下载到本资料,请先参照以下说明检查:
- 1、所有资料必须是登录后才能下载。
- 2、精品资料下载需要点券,请确保您的账户上有足够的点券。有效期vip会员只受有效期限制,不受点券影响,有效期内即使点券用完,仍可继续下载。
- 4、如果浏览器启用了拦截弹出窗口,此功能有可能造成下载失败,请临时关闭此功能
- 5、如果下载的是word文档,直接可用word软件打开;如果是压缩资料包,下载后请先用winrar解压软件解压,再使用对应软件word打开。
- 6、以上步骤检查后均无法解决问题,您可以到[帮助中心]寻找答案或向网站客服人员寻求支持。

会员登录
用户评论
(欢迎您的评论,评论有奖励哟)