备战2020年中考化学专题复习:专题15物质的共存、检验、鉴别和除杂(解析版)
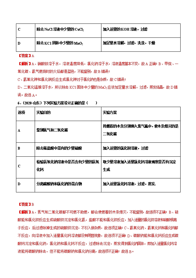
【内容简介】下列各组离子在水中能大量共存的是( )A. 、 、 、 B. , 、 、 C. 、 、 、 D. 、 、 、 【答案】D【解析】A、H+、CO32-两种离子能结合成水和二氧化碳,不能大量共存,故选项错误。B、H+、OH-两种离子能结合成水,不能大量共存,故选项错误。C、Ba2+、SO42-能结合成硫酸钡白色沉淀,不能大量共存,故选项错误。D、四种离子间不能结合成沉淀、气体或水,能大量共存,故选项正确。故选D。2.(2019.常州模拟)常温下,下列各组离子能在pH=13的无色透明溶液中大量共存的是( )A.K^+ 、Cu^(2+) 、Cl^- 、SO_4^(2-)B.Mg^(2+) 、Na^+ 、Cl^- 、CO_3^(2-)C.Na^+ 、Ba^(2+) 、Cl^- 、NO_3^-D.H^+ 、NH_4^+ 、NO_3^- 、Cl^-【答案】C【解析】pH为13的水溶液显碱性,水溶液中含有大量的OH-。A、Cu2+、OH-能结合生成氢氧化铜沉淀,不能在碱性溶液中大量共存,故A错误;B、Mg2+、OH-、CO32-能结合生成氢氧化镁、碳酸镁沉淀,不能在碱性溶液中大量共存,故B错误;C、四种离子间不能结合成沉淀、气体或水,能在碱性溶液中大量共存,且不存在有色离子,故C正确;D、H+、OH-能结合生成水,NH4+、OH-能结合生成氨气和水,不能在碱性溶液中大量共存,故D错误。故选C。......
部分内容预览



只能预览部分内容,查看全部内容需要下载哦~
1个点券
资料审核:初中化学在线
下载帮助:
- 下载说明:0点券资源无需下载权限,游客可以直接下载。
- 有点券资源为本站精品课件,只提供给vip会员下载,有效期式vip会员可以在有效期内下载本站所有资源。 查看 【申请有效期vip会员方法】 。
-
- 如果您无法下载到本资料,请先参照以下说明检查:
- 1、所有资料必须是登录后才能下载。
- 2、精品资料下载需要点券,请确保您的账户上有足够的点券。有效期vip会员只受有效期限制,不受点券影响,有效期内即使点券用完,仍可继续下载。
- 4、如果浏览器启用了拦截弹出窗口,此功能有可能造成下载失败,请临时关闭此功能
- 5、如果下载的是word文档,直接可用word软件打开;如果是压缩资料包,下载后请先用winrar解压软件解压,再使用对应软件word打开。
- 6、以上步骤检查后均无法解决问题,您可以到[帮助中心]寻找答案或向网站客服人员寻求支持。

会员登录
用户评论
(欢迎您的评论,评论有奖励哟)