备战2020年中考化学专题复习:专题03微型创新实验与数字化实验(解析版)
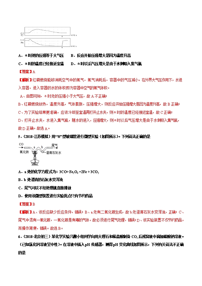
【内容简介】图1所示装置可用于测定空气中氧气的含量,图2是用该装置测得实验过程中集气瓶内气压与时间关系图(该装置气密性良好,p0是集气瓶内初始气压)。下列说法正确的是( ) A.红磷的多少对实验结果无影响B.集气瓶中气压瞬间变大是O2迅速消耗造成的C.c点时反应刚好停止D.b、c、d点时集气瓶中所含物质相同【答案】D【解析】 A、在测定空气中氧气的含量实验中,红磷要过量,故A错误;B、集气瓶中气压瞬间变大是红磷燃烧放热造成的,故B错误;C、a点温度最高,由此可知,在a点时反应刚好停止,故C错误;D、在a点反应已经结束了,b、c、d点时集气瓶中所含物质相同,故D正确。故选D。......
部分内容预览



只能预览部分内容,查看全部内容需要下载哦~
1个点券
资料审核:初中化学在线
下载帮助:
- 下载说明:0点券资源无需下载权限,游客可以直接下载。
- 有点券资源为本站精品课件,只提供给vip会员下载,有效期式vip会员可以在有效期内下载本站所有资源。 查看 【申请有效期vip会员方法】 。
-
- 如果您无法下载到本资料,请先参照以下说明检查:
- 1、所有资料必须是登录后才能下载。
- 2、精品资料下载需要点券,请确保您的账户上有足够的点券。有效期vip会员只受有效期限制,不受点券影响,有效期内即使点券用完,仍可继续下载。
- 4、如果浏览器启用了拦截弹出窗口,此功能有可能造成下载失败,请临时关闭此功能
- 5、如果下载的是word文档,直接可用word软件打开;如果是压缩资料包,下载后请先用winrar解压软件解压,再使用对应软件word打开。
- 6、以上步骤检查后均无法解决问题,您可以到[帮助中心]寻找答案或向网站客服人员寻求支持。

会员登录
用户评论
(欢迎您的评论,评论有奖励哟)