2018届中考复习:《第23课时 电能 电功 电功率》PPT+课时训练课件
【内容简介】2018届中考复习:《第23课时 电能 电功 电功率》PPT+课时训练课件,课件共有26幻灯片,课件首先是对考点进行复习,复习本章重要知识点,尤其重视实验的再回顾,在考向探究环节,引用中考试题,对考点再强化,同时通过变式试题引用,引导学生灵活运用知识,最后配套课时训练Word,精选了2017年全国中考试题,排版精美,可直接打印使用,同时提供了答案。
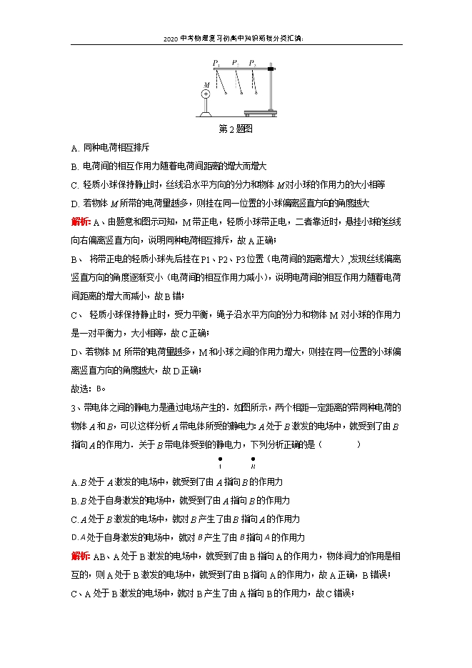
部分内容预览






只能预览部分内容,查看全部内容需要下载哦~
同专辑或相关资料
- 792025-2026人教版物理九年级全一册培优卷:第十八章 电功率(附解析)
- 3402025年中考物理基础知识复习课件:第14讲 欧姆定律 电能 电功率
- 62第22讲 电功率--2025年甘肃中考物理一轮专题复习分点练(原卷版和解析版)
- 710第十三届全国中学物理青年教师大赛初中组一等奖课例17:18.1 《电能 电功》(江西 杨蕾)
- 747第十三届全国中学物理青年教师大赛初中组一等奖课例18:18.1 《电能 电功》(西藏 高雷)
- 632电功率--2025年中考物理复习教材知识点及探究实验考点梳理
- 422024-2025人教版九年级物理《第十八章 电功率》同步拓展提升试题及解析
- 512024-2025人教版九年级物理《第十八章 电功率》同步基础巩固试题及解析
资料审核:张侃
资料格式:rar
资料版本:不限
适用地区:不限
文件大小:1.38MB
资料作者:本站
审核人员:czwlzx
下载帮助:
- 下载说明:
- 1、课件预览只显示部分内容,不代表全部内容;如果想了解全部内容,需要下载课件。课件预览速度较慢,请耐心等待或刷新页面;即使不能预览也可以正常下载课件。
- 2、0点券课件无需下载权限,游客可以直接下载。
- 3、有点券课件为本站精品课件,只提供给vip会员下载,有效期式vip会员可以在有效期内下载本站所有资源。 查看 【申请有效期vip会员方法】 。
-
- 如果您无法下载到本资料,请先参照以下说明检查:
- 1、精品资料必须是登录后才能下载。
- 2、精品资料需要下载权限,请确保您是本站vip会员才可下载。有效期vip会员只受有效期限制,不受点券影响,有效期内即使点券用完,仍可继续下载。
- 4、如果鼠标左键下载时只能打开ppt课件,无法下载保存,可以右键鼠标选择“将链接另存为”下载课件。
- 5、如果下载的是压缩资料包,下载后请先用winrar解压软件解压,再使用对应软件(PPT/flash/视频播放器/等等)打开。
- 6、以上步骤检查后均无法解决问题,您可以到[帮助中心]寻找答案或向网站客服人员寻求支持。


会员登录
用户评论
(欢迎您的评论,评论有奖励哟!)