福建省连城县2017年九年级第一轮物理总复习教学案:28-30电功、电功率
【内容简介】
(二十八)电流做功与电功率(A)
一、复习目标
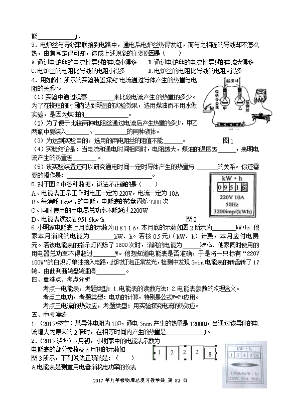
1
.了解和认识电流做功的实质(能量转化角度)。
2
.理解电功的公式,能用它讨论和计算用电器的电功问题。
3
.掌握电功的测量工具,会正确使用电能表和涉及有关参数的计算。
4
.通过实验,
电流产生的热量与哪些因素有关
。
5
.
理解
电流的热效应和焦耳定律。
二、基础知识回顾,规律方法小结
1
.
所做的功叫电功,电流做功的实质是
能转化为
能的过程(电饭煲工作时是将
能转化为
能)。电功的主单位是
,常用的单位还有
、
,它们之间的换算关系为
。
2
.影响电流做功的因素: 、 、 。电功的计算公式W= = = = = (含变形式的运用!)
3
.电功的测量用
。电能表中的“
220V 2.5
(
5
)
A
”,“
3000R/kw·h
”的含义:
①220V表示 ;② 2.5A 表示 ;③ 5A 表示 ;④“3000R/kw•h”表示 。
4
.电流的热效应:电流通过导体时, 能转化为 能的现象。
5
.“电流产生的热量与哪些因素有关”的探究实验:(1)本实验所用的实验探究方法 。(2)本实验中是通过观察
来比较电流产生
{C}
{C}
的热量的多少
,
为了在较短的时间内达到明显的实验效果,选用煤油而不用水做实验,是因为煤油的
,
电路中的滑动变阻器用来改变电阻丝中
__ _
的大小。
(3)
本实验中选用两根阻值不同的电阻丝,其目的是
。(
4
)
实验结论是:
当
___ __
、
___ __
相同时
,通电时间越长,电流产生的热量越
;当
______
、
_____ __
相同时
,电流越大,产生的热量越
;
当
、
相同时,电阻越大,煤油的温度越
,表明电流产生的热量越
。
..........
部分内容预览



只能预览部分内容,查看全部内容需要下载哦~
同专辑或相关资料
资料审核:czwlzx
资料格式:doc
资料版本:不限
适用地区:福建
文件大小:981.00KB
资料作者:连城县
审核人员:czwlzx
下载帮助:
- 下载说明:0点券资源无需下载权限,游客可以直接下载。
- 有点券资源为本站精品资源,只提供给vip会员下载,有效期式vip会员可以在有效期内下载本站所有资源。 查看 【申请有效期vip会员方法】 。
-
- 如果您无法下载到本资料,请先参照以下说明检查:
- 1、精品资料必须是登录后才能下载。
- 2、精品资料需要下载权限,请确保您是本站vip会员才可下载。有效期式vip会员只受有效期限制,不受点券影响,有效期内即使点券用完,仍可继续下载。
- 4、如果浏览器启用了拦截弹出窗口,此功能有可能造成下载失败,请临时关闭此功能。本站所有资源下载也无需打开任何下载软件。
- 5、如果下载的是word文档,直接可用word软件打开;如果是压缩资料包,下载后请先用winrar解压软件解压,再使用对应软件word打开。
- 6、以上步骤检查后均无法解决问题,您可以到[帮助中心]寻找答案或向网站客服人员寻求支持。


会员登录
用户评论
(欢迎您的评论,评论有奖励哟!)