【2015中考物理常考易错点】专题六 力与运动(易错清单+名师点拨+提分策略+专项训练)
【内容简介】
易错清单
1. 平衡力和相互作用力
相同点:
(1)两个力大小相等;(2)两个力的方向相反;(3)两个力作用在同一直线上.
不同点:
互为平衡的两个力同时作用在同一个物体上;而相互作用的两个力是作用在相互作用的两个物体上.
2. 惯性和惯性现象
(1)物体所具有的保持其运动状态不变的性质叫做惯性,惯性是物体所具有的一种基本属性. 一切物体在任何情况下都具有惯性.
(2)惯性与惯性定律不同,二者不可混淆.
(3)惯性不是力,力是物体对物体的作用,力是物体间相互作用产生的. 力有三要素,而惯性与外界条件无关,惯性只有大小,物体惯性的大小跟它的质量有关,质量大的物体惯性大.
3. 惯性和动能
惯性是物体保持静止状态或匀速直线运动状态的性质,不论物体是否运动都具有惯性;动能是物体由于运动而具有的能量,运动的物体有动能,静止的物体没有动能. 物体的惯性只与物体的质量有关,质量越大,惯性越大;而动能与物体的质量和运动速度都有关系,质量越大,运动速度越大,物体的动能越大.
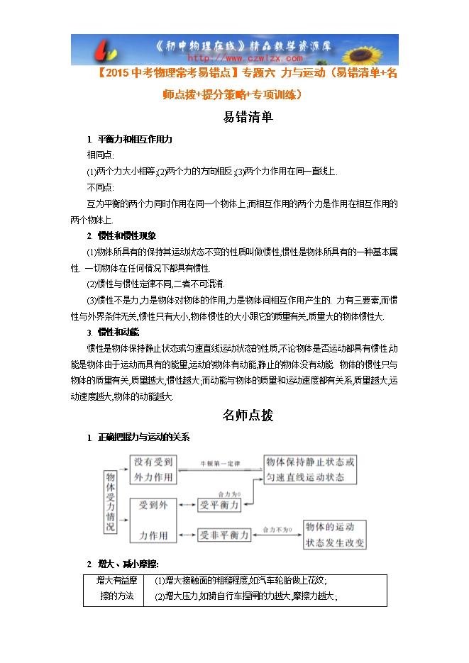
名师点拨
1. 正确把握力与运动的关系
2. 增大、减小摩擦:
增大有益摩
擦的方法 (1)增大接触面的粗糙程度,如汽车轮胎做上花纹;
(2)增大压力,如骑自行车捏闸的力越大,摩擦力越大;
(3)变滚动为滑动,如汽车急刹车时车只滑不滚;
(4)变湿摩擦为干摩擦.
......
下载word文档附件
部分内容预览



只能预览部分内容,查看全部内容需要下载哦~
同专辑或相关资料
- 852025年中考物理基础知识复习课件:第8讲 力与运动
- 51第七章 力与运动 实践 调研桥梁建筑中的力平衡---2024-2025学年沪科版物理八年级全一册课件
- 1502021-2022学年教科版八年级物理下册单元基础与提升卷:第8章 力与运动 提升卷(原卷和解析版)
- 1492021-2022学年教科版八年级物理下册单元基础与提升卷:第8章 力与运动 基础卷(原卷和解析版)
- 242第九章 力与运动 复习--【机构专用】2021年暑假苏科版物理新九年级精品讲义(教师版和学生版)
- 207第九章 力与运动--2020-2021学年苏科版八年级物理下册单元复习精品资源包
- 3462021年物理中考一轮复习知识梳理课件:专题七 力与运动
- 14232021年中考物理一轮复习江苏省13大市真题模考题汇编:专题09 力与运动
资料审核:czwlzx
资料格式:doc
资料版本:不限
适用地区:不限
文件大小:0.00B
资料作者:初中物理在线
审核人员:初中物理在线
下载帮助:
- 下载说明:0点券资源无需下载权限,游客可以直接下载。
- 有点券资源为本站精品资源,只提供给vip会员下载,有效期式vip会员可以在有效期内下载本站所有资源。 查看 【申请有效期vip会员方法】 。
-
- 1、精品资源必须是登录后才能下载。
- 2、精品资源下载需要下载权限,请确保您是本站vip会员才可下载。有效期vip会员只受有效期限制,不受点券影响,有效期内即使点券用完,仍可继续下载。
- 4、如果鼠标左键下载时直接打开word文档,无法下载保存,可以右键鼠标选择“将链接另存为”下载word文件。
- 5、如果下载的是word文档,直接可用word软件打开;如果是压缩资料包,下载后请先用winrar解压软件解压,再使用对应软件word打开。
- 6、以上步骤检查后均无法解决问题,您可以到[帮助中心]寻找答案或向网站客服人员寻求支持。


会员登录
用户评论
(欢迎您的评论,评论有奖励哟!)