安徽省蒙城县双涧中学初中物理基础知识总复习---电与磁 复习提纲
【内容简介】
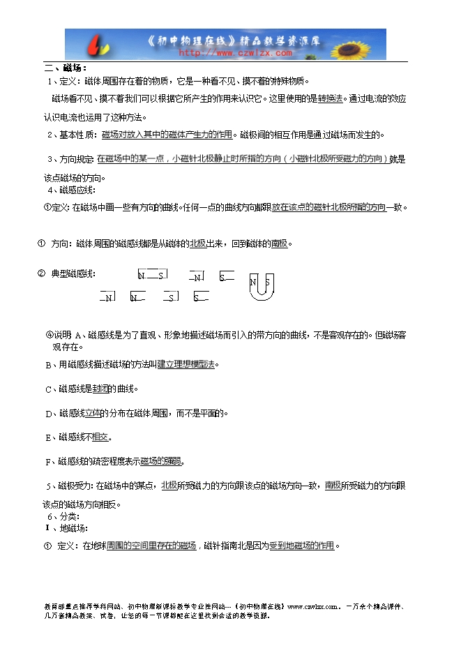
一、磁现象:
1、磁性:磁铁能吸引铁、钴、镍等物质的性质(吸铁性)
2、磁体: 定义:具有磁性的物质
分类:永磁体分为 天然磁体、人造磁体
3、磁极:定义:磁体上磁性最强的部分叫磁极。(磁体两端最强中间最弱)
种类:水平面自由转动的磁体,指南的磁极叫南极(S),指北的磁极叫北极(N)
作用规律:同名磁极相互排斥,异名磁极相互吸引。
说明:最早的指南针叫司南 。一个永磁体分成多部分后,每一部分仍存在两个磁极。
4、磁化: ① 定义:使原来没有磁性的物体获得磁性的过程。
磁铁之所以吸引铁钉是因为铁钉被磁化后,铁钉与磁铁的接触部分间形成 异名磁极,异名磁极相互吸引的结果。
②钢和软铁的磁化:软铁被磁化后,磁性容易消失,称为软磁材料。钢被磁化后,磁性能长期保持,称为硬磁性材料。所以制造永磁体使用钢 ,制造电磁铁的铁芯使用软铁 。
5、物体是否具有磁性的判断方法:①根据磁体的 吸铁性判断。②根据磁体的指向性判断。③根据磁体相互作用规律判断。④根据 磁极的磁性最强判断。
练习:☆磁性材料在现代生活中已经得到广泛应用,音像磁带、计算机软盘上的磁性材料就具有硬磁性。( 填“软”和“硬”)
.......
?
部分内容预览



只能预览部分内容,查看全部内容需要下载哦~
同专辑或相关资料
- 3972025-2026人教版物理九年级全一册培优卷:第二十章 电与磁(附解析)
- 3972025年中考物理基础知识复习课件:第17讲 电与磁
- 507第24讲 电与磁--2025年甘肃中考物理一轮专题复习分点练(原卷版和解析版)
- 1654【教学课件】人教版九年级物理 第二十章 电与磁 第5节 磁生电 精品课件与配套教案
- 1591【教学课件】人教版九年级物理 第二十章 电与磁 第4节 电动机 精品课件与配套教案
- 1845【教学课件】人教版九年级物理 第二十章 电与磁 第3节 电磁铁 电磁继电器 精品课件与配套教案
- 1533【教学课件】人教版九年级物理 第二十章 电与磁 第2节 电生磁 精品课件与配套教案
- 1594【教学课件】人教版九年级物理 第二十章 电与磁 第1节 磁现象 磁场 精品课件与配套教案
资料审核:czwlzx
资料格式:doc
资料版本:不限
适用地区:安徽
文件大小:0.00B
资料作者:芜湖市第三十三中学
审核人员:初中物理在线
下载帮助:
- 下载说明:0点券资源无需下载权限,游客可以直接下载。
- 有点券资源为本站精品资源,只提供给vip会员下载,有效期式vip会员可以在有效期内下载本站所有资源。 查看 【申请有效期vip会员方法】 。
-
- 1、精品资源必须是登录后才能下载。
- 2、精品资源下载需要下载权限,请确保您是本站vip会员才可下载。有效期vip会员只受有效期限制,不受点券影响,有效期内即使点券用完,仍可继续下载。
- 4、如果鼠标左键下载时直接打开word文档,无法下载保存,可以右键鼠标选择“将链接另存为”下载word文件。
- 5、如果下载的是word文档,直接可用word软件打开;如果是压缩资料包,下载后请先用winrar解压软件解压,再使用对应软件word打开。
- 6、以上步骤检查后均无法解决问题,您可以到[帮助中心]寻找答案或向网站客服人员寻求支持。


会员登录
用户评论
(欢迎您的评论,评论有奖励哟!)