当前位置:首页 > 试卷中心> 月考联考> 人教版九年级月考联考 > 内容详情
山东省聊城市冠县范寨中学2014-2015学年九年级12月份月考物理试卷(解析版)
【内容简介】
一、填空题
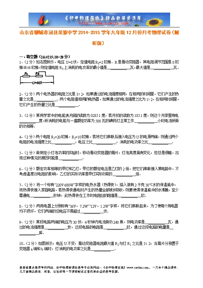
1.(2分)如右图所示,电压U=8伏,定值电阻R0=2欧姆.R是滑动变阻器,其电阻调节范围是0欧姆≤R≤6欧姆,则定值电阻R0上消耗的电功率的最小值是 _________ 瓦,最大值是 _________ 瓦.
2.(2分)两个电热器的电阻之比是3:2,如果通过的电流强度相同,在相同的时间里,它们产生的热量之比是 _________ .两个电阻值相同的电热器,如果通过的电流强度之比为1:2,在相同时间里,它们产生的热量之比是 _________ .
3.(2分)某同学家中的电能表月底的读数为0285.1度,若月初的读数为185.1度,则这个月家里用电 _________ 度,所消耗的电能与一盏额定功率为500瓦的碘钨灯正常工作 _________ 小时电流所做的功相等.
4.(2分)两个电阻R1=20欧姆,R2=10欧姆,若将它们串联后接入电压为U的电源两端,则通过两个电阻的电流强度之比 _________ ,电压之比 _________ ,消耗的电功率之比 _________ .
5.(2分)做测定小灯泡功率的实验时,移动滑动变阻器的滑片,灯泡亮度虽有变化,但总是很暗,出现这种情况的原因可能是 _________ .
6.(2分)额定功率相等的甲灯和乙灯,甲灯的额定电压是乙灯的2倍,把它们串联接入某电路中,不考虑温度对电阻的影响,乙灯的实际功率是甲灯实际功率的 _________ 倍.
7.(2分)将一个标有“220V 600W”字样的电热水器(热得快),插入装有2千克30℃水的保温瓶中,将热得快接入家庭电路,若热得快通电时产生的热量全部被水吸收,则要使得保温瓶中的水沸腾,至少需通电 _________ 秒钟,此热得快在工作时电阻丝的阻值是 _________ 欧.
8.(2分)两用电器上分别标有“36V,7.2W”“12V,1.2W”字样,将它们串联起来,为了使每个用电器均不损坏,它们两端的总电压不得超过 _________ 伏.
.......
?
部分内容预览



只能预览部分内容,查看全部内容需要下载哦~
同专辑或相关资料
资料审核:czwlzx
资料格式:doc
资料版本:人教版
适用地区:山东
文件大小:0.00B
资料作者:范寨中学
审核人员:初中物理在线
下载帮助:
- 下载说明:0点券资源无需下载权限,游客可以直接下载。
- 有点券资源为本站精品课件,只提供给vip会员下载,有效期式vip会员可以在有效期内下载本站所有资源。 查看 【申请有效期vip会员方法】 。
-
- 如果您无法下载到本资料,请先参照以下说明检查:
- 1、所有资料必须是登录后才能下载。
- 2、精品资料下载需要下载权限,请确保您是本站vip会员才可下载。有效期vip会员只受有效期限制,不受点券影响,有效期内即使点券用完,仍可继续下载。
- 4、如果鼠标左键下载时直接打开word文档,无法下载保存,可以右键鼠标选择“将链接另存为”下载word文件。
- 5、如果下载的是word文档,直接可用word软件打开;如果是压缩资料包,下载后请先用winrar解压软件解压,再使用对应软件word打开。
- 6、以上步骤检查后均无法解决问题,您可以到[帮助中心]寻找答案或向网站客服人员寻求支持。


会员登录
用户评论
(欢迎您的评论,评论有奖励哟!)