2014年全国各地中考物理试题分类汇编--声现象
【内容简介】2.(3分)(2014?黄冈)下列说法正确的是( )
A. 利用声和电磁波都能测量月球到地球的距离
B. 化石能源和太阳能都是可再生能源
C. 油罐车的下面拖着一条铁链是为了防止静电带来的危害
D. 小轿车的安全带做得较宽是为了增大压强和保证安全
考点: 声音的传播条件;静电现象;减小压强的方法及其应用;能源的分类.
专题: 其他综合题.
分析: (1)声音的传播需要介质,真空不能传声;
(2)必须明确可再生能源与化石能源的定义;
(3)铁属于金属,金属具有良好的导电导热性和延展性;
(4)影响压力作用效果的因素:压力大小、接触面积大小.
解答: 解:A、地球好月球之间有一定距离是真空,真空不能传声,故A错误;
B、太阳能是可再生能源,化石能源是不可再生能源,故B错误;
C、油罐车在运输过程中,不断的相互摩擦,从而产生大量的静电,通过后面装一条拖地的铁链,及时导走静电,防止静电危害.故C正确;
D、小轿车的安全带做得较宽是为了增大受力面积减小压强,故D错误.
故选C.
点评: 本题考查的知识点涉及声音的传播、能源的划分、金属的性质、改变压强的方法,综合性很强.
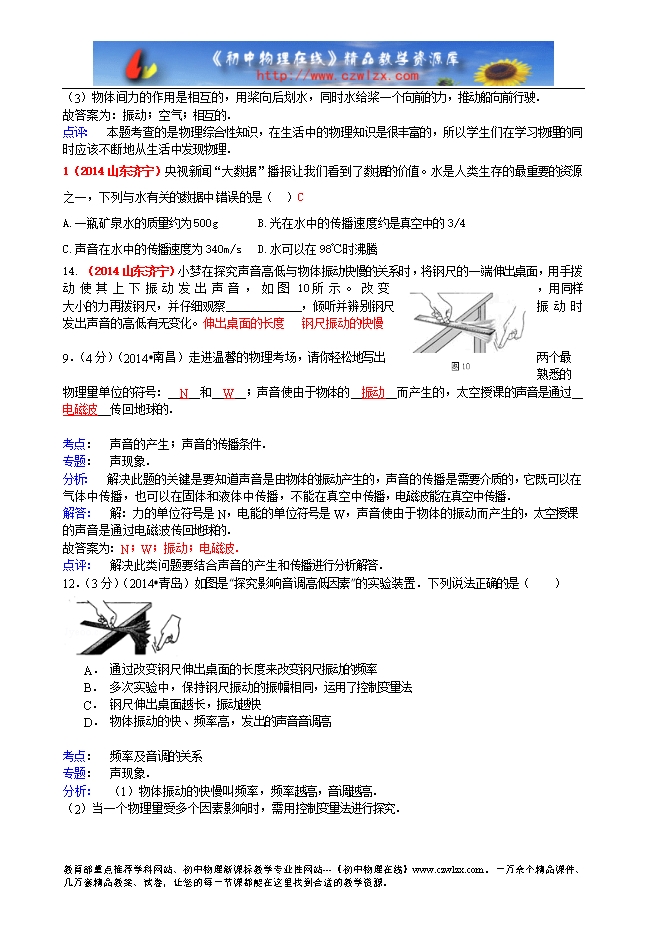
10.(3分)(2014?黄冈)端午节赛龙舟时,发出的阵阵鼓声是由于鼓面的 振动 而产生的,鼓声主要是通过 空气 传到人耳.如图所示,全体划桨手在鼓声的号令下有节奏地齐向后划水,龙舟就快速前进,这说明力的作用是 相互的 .
考点: 声音的产生;力作用的相互性;声音的传播条件.
专题: 声现象.
分析: (1)声音是由物体的振动产生的,声音的传播是需要介质的,它既可以在气体中传播,也可以在固体和液体中传播,但不能在真空中传播.
(2)力是物体对物体的作用,物体间力的作用是相互的.
解答: 解:(1)鼓声是由于鼓面振动产生的;
.........
?
?
?
部分内容预览



只能预览部分内容,查看全部内容需要下载哦~
同专辑或相关资料
- 862025-2026人教版物理八年级上册培优卷:第二章 声现象(附解析)
- 489第二章 声现象 全章复习和总结 课件--2025-2026人教版物理八年级上册课件资源包
- 3352025年中考物理基础知识复习课件:第2讲 声现象
- 818第1讲 声现象--2025年甘肃中考物理一轮专题复习分点练(原卷版和解析版)
- 602024北京课改版八年级上册《第二章 声现象》单元测试卷及解析
- 98人教2024新版《第二章 声现象》同步拓展提升卷及解析
- 524安徽省线上教育资源:初中物理人教版八年级《第二章 声现象 复习》示范课视频(董益军)
- 71人教版物理八年级《第二章 声现象》全章说课课件3(共80张PPT)
资料审核:czwlzx
资料格式:doc
资料版本:不限
适用地区:不限
文件大小:0.00B
资料作者:初中物理在线
审核人员:初中物理在线
下载帮助:
- 下载说明:0点券资源无需下载权限,游客可以直接下载。
- 有点券资源为本站精品课件,只提供给vip会员下载,有效期式vip会员可以在有效期内下载本站所有资源。 查看 【申请有效期vip会员方法】 。
-
- 如果您无法下载到本资料,请先参照以下说明检查:
- 1、所有资料必须是登录后才能下载。
- 2、精品资料下载需要下载权限,请确保您是本站vip会员才可下载。有效期vip会员只受有效期限制,不受点券影响,有效期内即使点券用完,仍可继续下载。
- 4、如果鼠标左键下载时直接打开word文档,无法下载保存,可以右键鼠标选择“将链接另存为”下载word文件。
- 5、如果下载的是word文档,直接可用word软件打开;如果是压缩资料包,下载后请先用winrar解压软件解压,再使用对应软件word打开。
- 6、以上步骤检查后均无法解决问题,您可以到[帮助中心]寻找答案或向网站客服人员寻求支持。


会员登录
用户评论
(欢迎您的评论,评论有奖励哟!)