2013新人教版九年级物理《第十九章 生活用电》基础知识复习讲义
【内容简介】
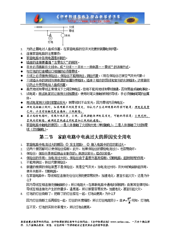
第一节 家庭电路
1. 家庭电路的组成:家庭电路由进户线、电能表、闸刀开关、保险盒、开关、电灯、插座、导线等组成。
2. 家庭电路中各部分电路及作用:
? 进户线
进户线有两条,一条是火线,一条是零线。火线与零线之间的电压是220V。
正常情况下,零线之间和地线之间的电压为0V。
? 电能表(见第一节)
? 用途:测量用户消耗的电能(电功)的仪表。
? 安装:电能表安装在家庭电路的干路上,这样才能测出全部家用电器消耗的电能。
? 闸刀开关(空气开关)
? 作用:控制整个电路的通断,以便检测电路更换设备。
? 安装:闸刀开关安装在家庭电路的干路上,空气开关的静触点接电源线。
? 保险盒(见第五节)
? 电路符号:
? 连接:与所保护的电路串联,且一般只接在火线上。
? 选择:保险丝的额定电流等于或稍大于家庭电路的最大工作电流。
? 保险丝规格:保险丝越粗,额定电流越大。
? 注意事项:不能用较粗的保险丝或铁丝、铜丝、铝丝等代替标准的保险丝。因为铜丝的电阻小,产生的热量少,铜的熔点高,不易熔断。
? 插座
? 作用:连接家用电器,给可移动家用电器供电。
? 种类:常见的插座有二孔插座(下图左)和三孔插座(下图右)。
? 安装:并联在家庭电路中,具体接线情况见右图。
......
?
?
?
部分内容预览


只能预览部分内容,查看全部内容需要下载哦~
同专辑或相关资料
- 3812025-2026人教版物理九年级全一册培优卷:第十九章 生活用电(附解析)
- 5082024-2025人教版九年级物理《第十九章 生活用电》同步拓展提升试题及解析
- 502024-2025人教版九年级物理《第十九章 生活用电》同步基础巩固试题及解析
- 1270【教学课件】人教版九年级物理 第十九章 生活用电 第3节 安全用电 精品课件与配套教案
- 1379【教学课件】人教版九年级物理 第十九章 生活用电 第2节 家庭电路中电流过大的原因 精品课件…
- 1635【教学课件】人教版九年级物理 第十九章 生活用电 第1节 家庭电路 精品课件与配套教案
- 2412022年重点高中自主招生初中物理培优训练专辑:第19 21章 生活用电 信息的传递(附解析)
- 789第十九章 生活用电--2021-2022人教版初中物理单元小结复习ppt课件
资料审核:czwlzx
资料格式:doc
资料版本:人教版
适用地区:不限
文件大小:0.00B
资料作者:初中物理在线
审核人员:初中物理在线
下载帮助:
- 下载说明:0点券资源无需下载权限,游客可以直接下载。
- 有点券资源为本站精品资源,只提供给vip会员下载,有效期式vip会员可以在有效期内下载本站所有资源。 查看 【申请有效期vip会员方法】 。
-
- 1、精品资源必须是登录后才能下载。
- 2、精品资源下载需要下载权限,请确保您是本站vip会员才可下载。有效期vip会员只受有效期限制,不受点券影响,有效期内即使点券用完,仍可继续下载。
- 4、如果鼠标左键下载时直接打开word文档,无法下载保存,可以右键鼠标选择“将链接另存为”下载word文件。
- 5、如果下载的是word文档,直接可用word软件打开;如果是压缩资料包,下载后请先用winrar解压软件解压,再使用对应软件word打开。
- 6、以上步骤检查后均无法解决问题,您可以到[帮助中心]寻找答案或向网站客服人员寻求支持。


会员登录
用户评论
(欢迎您的评论,评论有奖励哟!)