2012-2013孝感市孝南区朱湖中学八年级物理下册《9.1压强》导学案(第1课时)
【内容简介】学习目标
1.会判断压力的大小和方向2.理解压强的概念.3.理解压强的大小跟什么因素有关.4.知道“控制变量法”在探究“压力作用效果跟什么因素有关”的实验中的应用.
知识回顾
1.力的作用效果是改变物体的_________和___________.
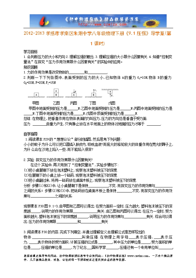
2.判断一下下列各图中,表面受到的压力的大小,已知物体A的重力GA=10N,物体B的重力GB=20N,F=20N,F1=15N
甲图 乙图 丙图 丁图 戊图
甲图中地面受到的压力是______N;乙图中地面受到的 压力是______N;丙图中地面受到的压力是_____N;丁图中地面受到的压力是____ _N;戊图中顶面受到的压力是______N.
总结:在物理上,把垂直作用在物体表面的力叫压力,压力的方向总是垂直于受力面.
压力 由重力产生,只有静止放在水平地面上的物体对地面的压力才等于 .
自学指导
1.阅读课本P29的“想想议议”部分的插图,然后思考下列问题:
小小的蚊子为什么可以把口器插入肤皮内,吸吮血液?而庞大的骆驼较大的体重作用在宽大的蹄子上,为什 么会在沙地上陷入一些,而不能陷入很深?
2.实验:探究压力的作用效果跟什么因素有关?
在这个 实验中,再次用到了“控制变量法”,实验步骤如下:
(1)把小桌腿朝下放在泡沫塑料上,观察泡沫塑料被压下的深度.
(2)在腿朝下的小桌上放一个砝码,观察泡沫塑料被压下的深度.
(3)把小桌翻过来,将同一砝码放在桌面木板上,观察泡沫塑料被压下的深度.
分析:步骤(1)和(2)中,让小桌腿朝下是保持____________不变,而探究压力的作用效果与__________之间的关系;步骤(2)和(3)中,把砝码放在桌面木板上是保持_________不变,而探究压力的作用效果与______________之间的关系.
.........
?
?
?
部分内容预览



只能预览部分内容,查看全部内容需要下载哦~
同专辑或相关资料
资料审核:初中物理在线
资料格式:doc
资料版本:人教版
适用地区:湖北
文件大小:0.00B
资料作者:朱湖中学
审核人员:初中物理在线
下载帮助:
- 下载说明:0点券资源无需下载权限,游客可以直接下载。
- 有点券资源为本站精品资源,只提供给vip会员下载,有效期式vip会员可以在有效期内下载本站所有资源。 查看 【申请有效期vip会员方法】 。
-
- 如果您无法下载到本资料,请先参照以下说明检查:
- 1、精品资料必须是登录后才能下载。
- 2、精品资料需要下载权限,请确保您是本站vip会员才可下载。有效期式vip会员只受有效期限制,不受点券影响,有效期内即使点券用完,仍可继续下载。
- 4、如果浏览器启用了拦截弹出窗口,此功能有可能造成下载失败,请临时关闭此功能。本站所有资源下载也无需打开任何下载软件。
- 5、如果下载的是word文档,直接可用word软件打开;如果是压缩资料包,下载后请先用winrar解压软件解压,再使用对应软件word打开。
- 6、以上步骤检查后均无法解决问题,您可以到[帮助中心]寻找答案或向网站客服人员寻求支持。


会员登录
用户评论
(欢迎您的评论,评论有奖励哟!)