10.3 动能和势能--2024新沪科版物理八年级下学期科学素养新教学设计(附教学反思)
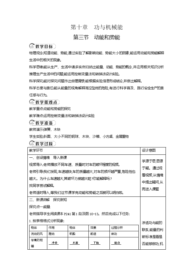
【内容简介】物理观念:知道动能、势能,通过实验了解影响动能、势能大小的因素,能运用动能和势能解释生活中的相关的现象。科学思维:能从生产、生活中诸多实例归纳出能量、动能、势能的概念,并应用相关知识分析推理生产生活中的问题;能运用控制变量法和转换法设计实验。科学探究:能对探究问题作出合理猜想;能根据实验信息形成结论,并做出解释。科学态度与责任:能从能量的视角解释高空坠物的危险,有进行科学普及、践行安全生产的责任感与行为。 教学重点:动能和势能的探究教学难点:运用控制变量法和转换法设计实验 教师演示:弹簧、木块学生实验:斜面、大小不同的钢球、木块、沙箱、小方桌、金属重物 教学环节 设计意图一、创设情境 导入新课视频导入:老师播放不同车速、质量时对车的破坏程度的视频。老师引导:我们发现,车速越快,车的质量越大,对车的损坏越严重,危险性也越大。为什么车速越大,其破坏力就越大呢?你能解释吗?找同学尝试解释。老师适时导入,等我们这节课学完动能和势能之后就可以明白啦。 学源于思,思源于疑。通过观看视频,从情境中提出疑问,从而进入课题
部分内容预览



只能预览部分内容,查看全部内容需要下载哦~
同专辑或相关资料
- 317第十章 功与机械能 实践 探究游乐设施中的功与能--2024新沪科版物理八年级下学期科学素养新教…
- 25810.4 机械能转化及其应用--2024新沪科版物理八年级下学期科学素养新教学设计(附教学反思)
- 26210.2 功率--2024新沪科版物理八年级下学期科学素养新教学设计(附教学反思)
- 6610.1 机械功--2024新沪科版物理八年级下学期科学素养新教学设计(附教学反思)
- 57第九章 浮力 实践 调研我国造船与航海方面的成就--2024新沪科版物理八年级下学期科学素养新教…
- 489.4 物体的浮与沉--2024新沪科版物理八年级下学期科学素养新教学设计(附教学反思)
- 2559.2 探究浮力大小与哪些因素有关--2024新沪科版物理八年级下学期科学素养新教学设计(附教学反…
- 2859.1 认识浮力--2024新沪科版物理八年级下学期科学素养新教学设计(附教学反思)
资料审核:czwlzx
下载帮助:
- 下载说明:0点券资源无需下载权限,游客可以直接下载。
- 有点券资源为本站精品资源,只提供给vip会员下载,有效期式vip会员可以在有效期内下载本站所有资源。 查看 【申请有效期vip会员方法】 。
-
- 1、精品资源必须是登录后才能下载。
- 2、精品资源下载需要下载权限,请确保您是本站vip会员才可下载。有效期vip会员只受有效期限制,不受点券影响,有效期内即使点券用完,仍可继续下载。
- 4、如果鼠标左键下载时直接打开word文档,无法下载保存,可以右键鼠标选择“将链接另存为”下载word文件。
- 5、如果下载的是word文档,直接可用word软件打开;如果是压缩资料包,下载后请先用winrar解压软件解压,再使用对应软件word打开。
- 6、以上步骤检查后均无法解决问题,您可以到[帮助中心]寻找答案或向网站客服人员寻求支持。


会员登录
用户评论
(欢迎您的评论,评论有奖励哟!)