2021-2022学年人教版九年级物理精品学案:15.3 串联和并联(解析版)
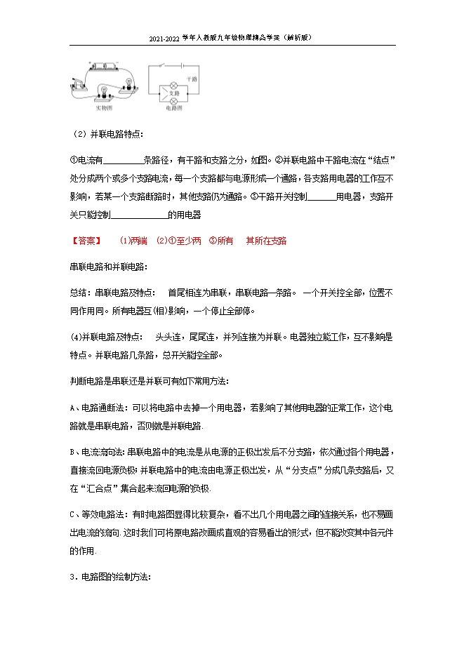
【内容简介】1.知道什么是串联和并联;会画简单的串、并联电路 。 2.通过实验探究出串、并联电路的特点,会连接简单的串联和并联电路 。 3.尝试根据已有的知识、经验,按要求设计简单的串、并联电路。 二、学习过程 一)、知识点梳理 知识要点一 串联和并联 1.串联 (1)定义:某些元件(如两个小灯泡)__________,然后接到电路中,我们就说这些元件是串联的。(如图) (2)串联电路特点: ①电流只有______条路径,如图。②一个用电器断路,其他用电器不能工作。③开关控制________用电器,开关位置改变_______影响它对用电器的控制作用。 【答案】 (1)依次连接 (2)①一 ③所有 并不 2.并联 (1)定义:某些元件(如两个小灯泡)的________分别连在一起,然后接到电路中,我们就说这些元件是并联的。(如图) (2)并联电路特点: ①电流有__________条路径,有干路和支路之分,如图。②并联电路中干路电流在“结点”处分成两个或多个支路电流,每一个支路都与电源形成一个通路,各支路用电器的工作互不影响,若某一个支路断路时,其他支路仍为通路。③干路开关控制_______用电器,支路开关只能控制______________的用电器 【答案】 (1)两端 (2)①至少两 ③所有 其所在支路 串联电路和并联电路: 总结:串联电路及特点: 首尾相连为串联,串联电路一条路。 一个开关控全部,位置不同作用同。所有电器互(相)影响,一个停止全部停。 (4)并联电路及特点: 头头连,尾尾连,并列连接为并联。电器独立能工作,互不影响是特点。并联电路几条路,总开关能控全部。 判断电路是串联还是并联可有如下常用方法: A、电路通断法:可以将电路中去掉一个用电器,若影响了其他用电器的正常工作,这个电路就是串联电路,否则就是并联电路. B、电流流向法:串联电路中的电流是从电源的正极出发后不分支路,依次通过各个用电器,直接流回电源负极;并联电路中的电流由电源正极出发,从“分支点”分成几条支路后,又在“汇合点”集合起来流回电源的负极. C、等效电路法:有时电路图显得比较复杂,看不出几个用电器之间的连接关系,也不易画出电流的流向.这时我们可将原电路改画成直观的容易看出的形式,但不能改变其中各元件的作用. 3.电路图的绘制方法: (1)电路元件要用统一规定的符号,不能自己创造符号; (2)要注意所画符号和实物的对应性; (3)合理安排电路元件符号,使之均匀分布在电路中,具有对称性,特别注意元件符号一定不能画在电路的拐角处,且导线尽量避免交叉; (4)电路图最好呈长方形,有棱有角,导线要横平竖直,力求把电路图画得简洁、美观、大小比例适中。 二)、例题 练习 例1、下列关于串联电路的说法中,错误的是( ) A: 各用电器是逐个顺次地连接起来的 B: 若一个用电器的内部开路,其余的用电器仍可能通电工作 C: 开关可使电路中的各灯泡同时发光或同时熄灭 D: 连接电路时,开关可从电池的正极或负极处接出,也可将开关接在用电器之间 【答案】B 【解析】A、各用电器是逐个顺次地连接起来的电路是串联电路。
部分内容预览



只能预览部分内容,查看全部内容需要下载哦~
同专辑或相关资料
资料审核:czwlzx
资料格式:docx
资料版本:人教版
适用地区:不限
文件大小:1.07MB
资料作者:qinghua
审核人员:czwlzx
下载帮助:
- 下载说明:0点券资源无需下载权限,游客可以直接下载。
- 有点券资源为本站精品资源,只提供给vip会员下载,有效期式vip会员可以在有效期内下载本站所有资源。 查看 【申请有效期vip会员方法】 。
-
- 如果您无法下载到本资料,请先参照以下说明检查:
- 1、精品资料必须是登录后才能下载。
- 2、精品资料需要下载权限,请确保您是本站vip会员才可下载。有效期式vip会员只受有效期限制,不受点券影响,有效期内即使点券用完,仍可继续下载。
- 4、如果浏览器启用了拦截弹出窗口,此功能有可能造成下载失败,请临时关闭此功能。本站所有资源下载也无需打开任何下载软件。
- 5、如果下载的是word文档,直接可用word软件打开;如果是压缩资料包,下载后请先用winrar解压软件解压,再使用对应软件word打开。
- 6、以上步骤检查后均无法解决问题,您可以到[帮助中心]寻找答案或向网站客服人员寻求支持。


会员登录
用户评论
(欢迎您的评论,评论有奖励哟!)