2020-2021年上海市奉贤区物理八年级第二学期期末试卷(word版,含答案)
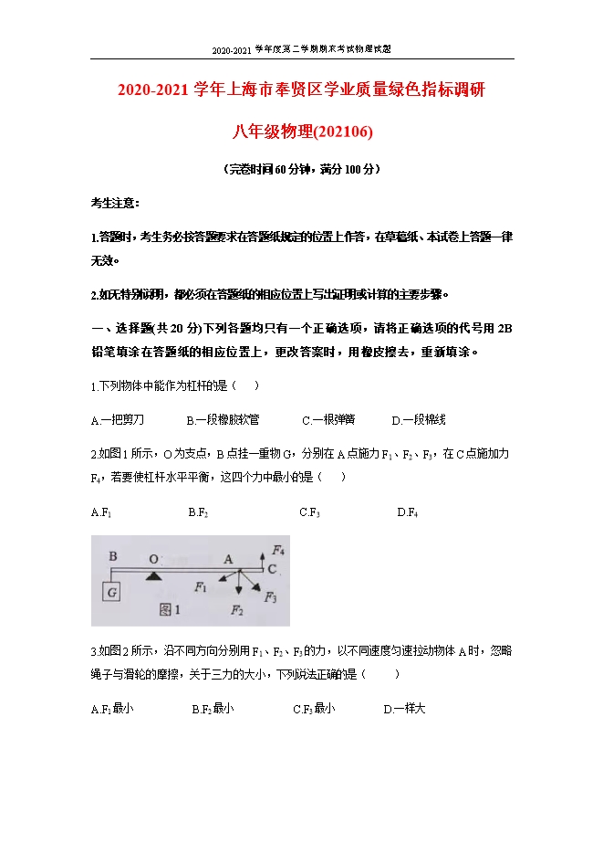
【内容简介】一、选择题(共20分)下列各题均只有一个正确选项,请将正确选项的代号用2B铅笔填涂在答题纸的相应位置上,更改答案时,用橡皮擦去,重新填涂。1.下列物体中能作为杠杆的是( )A.一把剪刀 B.一段橡胶软管 C.一根弹簧 D.一段棉线2.如图1所示,O为支点,B点挂一重物G,分别在A点施力F1、F2、F3,在C点施加力F4,若要使杠杆水平平衡,这四个力中最小的是( )A.F1 B.F2 C.F3 D.F4 3.如图2所示,沿不同方向分别用F1、F2、F3的力,以不同速度匀速拉动物体A时,忽略绳子与滑轮的摩擦,关于三力的大小,下列说法正确的是( )A.F1最小 B.F2最小 C.F3最小 D.一样大 4.甲机器的功率为100瓦,乙机器的功率为200瓦,两台机器正常工作时,下列说法中正确的是( )A.甲机器做功一定快 B.甲机器做功一定多C.乙机器做功一定快 D.乙机器做功一定多5.苹果成熟后在竖直加速下落过程中的( ) A.重力势能增大,动能减小 B.重力势能增大,动能增大C.重力势能减小,动能减小 D.重力势能减小,动能增大6.今天早晨你家自来水龙头流出水的温度最接近( )A.100℃ B.50℃ C. 25℃ D.0℃7.下列现象中,能用分子动理论解释的是( )A.春天,柳絮飞舞 B.夏天,荷花飘香......
部分内容预览



只能预览部分内容,查看全部内容需要下载哦~
同专辑或相关资料
资料审核:czwlzx
所属专辑: 【精品】2020-2021学年各版本八年级物理下学期期末测试卷
资料格式:docx
资料版本:沪科版
适用地区:上海
文件大小:849.43KB
资料作者:上海市奉贤区
审核人员:czwlzx
下载帮助:
- 下载说明:0点券资源无需下载权限,游客可以直接下载。
- 有点券资源为本站精品课件,只提供给vip会员下载,有效期式vip会员可以在有效期内下载本站所有资源。 查看 【申请有效期vip会员方法】 。
-
- 如果您无法下载到本资料,请先参照以下说明检查:
- 1、所有资料必须是登录后才能下载。
- 2、精品资料下载需要下载权限,请确保您是本站vip会员才可下载。有效期vip会员只受有效期限制,不受点券影响,有效期内即使点券用完,仍可继续下载。
- 4、如果鼠标左键下载时直接打开word文档,无法下载保存,可以右键鼠标选择“将链接另存为”下载word文件。
- 5、如果下载的是word文档,直接可用word软件打开;如果是压缩资料包,下载后请先用winrar解压软件解压,再使用对应软件word打开。
- 6、以上步骤检查后均无法解决问题,您可以到[帮助中心]寻找答案或向网站客服人员寻求支持。


会员登录
用户评论
(欢迎您的评论,评论有奖励哟!)