2020-2021年江苏省泰州市姜堰区物理八年级第二学期期末试卷(word版,含答案)
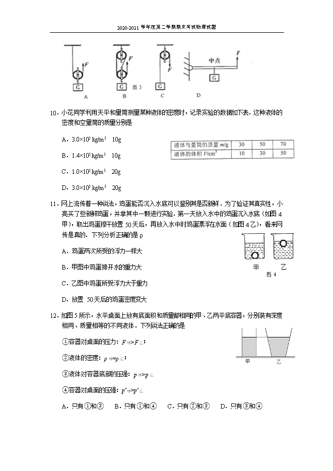
【内容简介】一、选择题(本题共 12小题,每小题2分,共24分,每题只有一个选项正确) 1.对于粒子和宇宙,人类从未停止过探索,下列相关说法正确的是A.质子不带电,电子带负电 B.原子是由原子核和核外电子构成的 C.宇宙是有边界无层次的天体结构系统 D.光年是时间单位2.在使用弹簧测力计的过程中没有必要的是A.弹簧测力计必须竖直放置,不得歪斜 B.使用弹簧测力计前指针要"校零" C.使用过程中,弹簧、指针不得与外壳有摩擦 D.拉力不得超过弹簧测力计的最大刻度值 3.有关力和运动的描述,下列说法中不正确的是A.滚动的足球停下来是因为球受到阻力B.匀速直线运动的物体受平衡力,匀速转弯的物体受非平衡力C.竖直上抛的物体在最高点为静止状态受平衡力 D.物体不受力的情况下也可能是运动的4.在如图1所示的工具中,使用时属于费力杠杆的是......
部分内容预览



只能预览部分内容,查看全部内容需要下载哦~
同专辑或相关资料
资料审核:czwlzx
所属专辑: 【精品】2020-2021学年各版本八年级物理下学期期末测试卷
资料格式:docx
资料版本:苏科版
适用地区:江苏
文件大小:1.21MB
资料作者:江苏省泰州市姜堰区
审核人员:czwlzx
下载帮助:
- 下载说明:0点券资源无需下载权限,游客可以直接下载。
- 有点券资源为本站精品课件,只提供给vip会员下载,有效期式vip会员可以在有效期内下载本站所有资源。 查看 【申请有效期vip会员方法】 。
-
- 如果您无法下载到本资料,请先参照以下说明检查:
- 1、所有资料必须是登录后才能下载。
- 2、精品资料下载需要下载权限,请确保您是本站vip会员才可下载。有效期vip会员只受有效期限制,不受点券影响,有效期内即使点券用完,仍可继续下载。
- 4、如果鼠标左键下载时直接打开word文档,无法下载保存,可以右键鼠标选择“将链接另存为”下载word文件。
- 5、如果下载的是word文档,直接可用word软件打开;如果是压缩资料包,下载后请先用winrar解压软件解压,再使用对应软件word打开。
- 6、以上步骤检查后均无法解决问题,您可以到[帮助中心]寻找答案或向网站客服人员寻求支持。


会员登录
用户评论
(欢迎您的评论,评论有奖励哟!)