当前位置:首页 > 试卷中心> 同步测试> 苏科版八年级同步测试 > 内容详情
[精品]课时4.5 望远镜与显微镜--2020-2021学年苏科版八年级物理上册同步考点突破与同步练习(附解析)
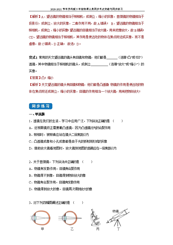
【内容简介】显微镜(1)显微镜的结构目镜:靠近眼睛的一组透镜,作用相当于一个普通的放大镜。物镜:靠近被观察物体的一组透镜,作用相当于投影仪的镜头。载物片:承载被观察物体。反光镜:增加光的强度,照亮被观察物体。(2)成像原理:被观察的物体经物镜后,成倒立、放大的实像,这一实像恰好处在目镜的一倍焦距之内,经目镜成正立、放大的虚像。望远镜(1)望远镜的构造(以开普勒望远镜为例):望远镜由两组透镜组成,每组透镜相当于一个凸透镜,靠近眼睛的叫目镜,靠近被观测物体的叫物镜。(2)成像原理:远处物体的光经过物镜,由于所观察的物体极远,物距远大于二倍焦距,因此成倒立、缩小的实像,这个实像在目镜的一倍焦距以内,所以经过目镜作用后成放大的虚像。 考点一显微镜例1 一场新冠肺炎疾病影响了全世界,而其中的罪魁祸首就是新型冠状病毒,某医疗机构利用显微镜观察新型冠状病毒,而我们已经学习了一些关于电子显微镜的知识,电子显微镜的目镜和物镜所成的像,下列有关说法正确的是 ( A ) A.目镜成正立放大的虚像,物镜成倒立放大的实像 B.目镜成倒立放大的实像,物镜成正立放大的虚像 C.目镜成正立放大的虚像,物镜成倒立缩小的实像 D.目镜成正立放大的虚像,物镜成正立放大的实像【答案】A【解析】显微镜的物镜焦距短,目镜焦距长,所以放在载物台上的物体在物镜的一倍焦距和二倍焦距之间,通过物镜成倒立放大的实像;显微镜通过物镜成倒立放大的实像,这个实像位于目镜的焦点之内,通过目镜成正立、放大的虚像,故A正确;BCD错误。 故选:A;变式1 验钞机能检验人民币的真伪。它的原理是利用 使荧光物质发光。如图所示为一种光学显微镜,其中目镜和物镜都是由 制成的,在光线较弱的情况下,反光镜可以选用 (填“平面镜”或“凹面镜”)。 【答案】紫外线;凸透镜;凹面镜;【解析】紫外线能使钞票上的荧光物质发光,从而能鉴别钞票的真伪; 目镜和物镜都相当于凸透镜,物镜相当于投影仪成倒立放大的实像。目镜相当于放大镜,把刚才的实像再次放大;光线较强时物体能反射更多的光线,使像更清晰。当光线较暗时,依靠凹面镜反射更多的光线,使物体更亮,像更清晰;考点二望远镜例2 如图所示,关于该望远镜,下列说法正确的是 ( D ) A.它的物镜和显微镜的物镜作用相同 B.它的物镜相当于放大镜,用来把像放大 C.它的物镜的作用是使远处的物体在焦点附近成虚像 D.它的物镜的作用是使远处的物体在焦点附近成实像【答案】D【解析】A、望远镜的物镜相当于照相机,成倒立、缩小的实像,显微镜的物镜相当于投影仪,成倒立、放大的实像,二者作用不同,故A错误; B、望远镜的物镜相当于照相机,成倒立、缩小的实像;望远镜的目镜相当于放大镜,用来把像放大,故B错误; CD、望远镜的物镜相当于照相机,其作用是使远处的物体在焦点附近成实像,而不是虚像,故C错误、D正确。 故选:D。
部分内容预览



只能预览部分内容,查看全部内容需要下载哦~
同专辑或相关资料
- 962022秋苏科版八年级物理上册课件与素材:4.5望远镜与显微镜
- 1514.5 望远镜与显微镜--2021-2022学年苏科版八年级物理上册同步教学ppt课件
- 2884.5 望远镜与显微镜--【机构专用】2021年暑假苏科版物理新八年级精品讲义(教师版和学生版)
- 1412020-2021学年苏科版八年级物理上册期末复习高频易错题汇编:4.5 望远镜与显微镜(原卷版和解…
- 183[精品]期末考试物理试题(2020最新真题版)--2020-2021学年苏科版八年级物理上册同步考点突破…
- 155[精品]《第五章 物体的运动》单元检测试卷--2020-2021学年苏科版八年级物理上册同步考点突破与…
- 105[精品]课时5.4 运动的相对性--2020-2021学年苏科版八年级物理上册同步考点突破与同步练习(附…
- 119[精品]课时5.3 直线运动--2020-2021学年苏科版八年级物理上册同步考点突破与同步练习(附解析)
资料审核:czwlzx
所属专辑: 2020-2021学年苏科版八年级物理上册同步考点突破与同步练习(附解析)
资料格式:docx
资料版本:苏科版
适用地区:不限
文件大小:409.63KB
资料作者:王媛媛
审核人员:czwlzx
下载帮助:
- 下载说明:0点券资源无需下载权限,游客可以直接下载。
- 有点券资源为本站精品课件,只提供给vip会员下载,有效期式vip会员可以在有效期内下载本站所有资源。 查看 【申请有效期vip会员方法】 。
-
- 如果您无法下载到本资料,请先参照以下说明检查:
- 1、所有资料必须是登录后才能下载。
- 2、精品资料下载需要下载权限,请确保您是本站vip会员才可下载。有效期vip会员只受有效期限制,不受点券影响,有效期内即使点券用完,仍可继续下载。
- 4、如果鼠标左键下载时直接打开word文档,无法下载保存,可以右键鼠标选择“将链接另存为”下载word文件。
- 5、如果下载的是word文档,直接可用word软件打开;如果是压缩资料包,下载后请先用winrar解压软件解压,再使用对应软件word打开。
- 6、以上步骤检查后均无法解决问题,您可以到[帮助中心]寻找答案或向网站客服人员寻求支持。


会员登录
用户评论
(欢迎您的评论,评论有奖励哟!)