2020-2021学年人教版九年级物理课件专辑:15.3 串联和并联
【内容简介】2020-2021学年人教版九年级物理课件专辑:15.3 串联和并联
部分内容预览
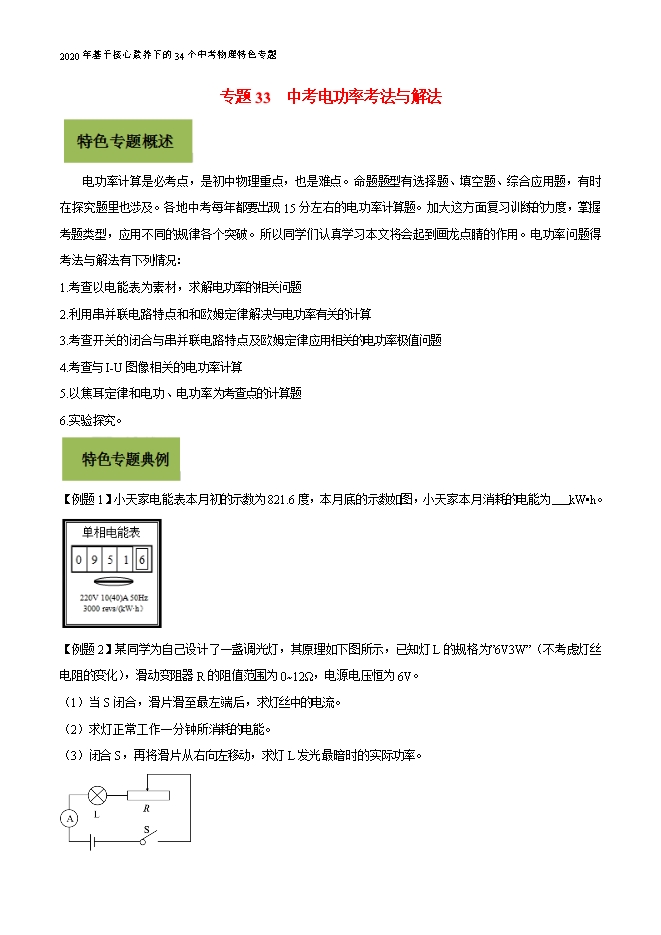
/2020年基于核心素养下的34个中考物理特色专题:33 中考电功率考法与解法(原卷版和解析版)/f0c7ee331566b638/f0c7ee331566b638_1.jpg)
/2020年基于核心素养下的34个中考物理特色专题:33 中考电功率考法与解法(原卷版和解析版)/f0c7ee331566b638/f0c7ee331566b638_2.jpg)
/2020年基于核心素养下的34个中考物理特色专题:33 中考电功率考法与解法(原卷版和解析版)/f0c7ee331566b638/f0c7ee331566b638_3.jpg)
只能预览部分内容,查看全部内容需要下载哦~
同专辑或相关资料
- 111【教学课件】人教版九年级物理 第十五章 电流和电路 第3节 串联和并联 精品课件与配套教案
- 6515.3串联和并联--2023-2024人教版物理九年级全册ppt课件
- 722023-2024人教版九年级物理同步练:《15.3串联和并联》同步练1(附答案)
- 119715.3 串联和并联 习题课件--2022-2023人教版物理九年级全一册ppt课件
- 13415.3 串联和并联--2022-2023人教版物理九年级全一册ppt课件
- 14515.3 串联和并联--2021-2022学年人教版九年级物理全一册同步课件
- 23715.3 串联和并联--2021-2022人教版九年级物理考点精讲与精练(原卷版和解析版)
- 2052021-2022学年人教版九年级物理精品学案:15.3 串联和并联(解析版)
资料审核:czwlzx
下载帮助:
- 下载说明:
- 1、课件预览只显示部分内容,不代表全部内容;如果想了解全部内容,需要下载课件。课件预览速度较慢,请耐心等待或刷新页面;即使不能预览也可以正常下载课件。
- 2、0点券课件无需下载权限,游客可以直接下载。
- 3、有点券课件为本站精品课件,只提供给vip会员下载,有效期式vip会员可以在有效期内下载本站所有资源。 查看 【申请有效期vip会员方法】 。
-
- 如果您无法下载到本资料,请先参照以下说明检查:
- 1、精品资料必须是登录后才能下载。
- 2、精品资料需要下载权限,请确保您是本站vip会员才可下载。有效期vip会员只受有效期限制,不受点券影响,有效期内即使点券用完,仍可继续下载。
- 4、如果鼠标左键下载时只能打开ppt课件,无法下载保存,可以右键鼠标选择“将链接另存为”下载课件。
- 5、如果下载的是压缩资料包,下载后请先用winrar解压软件解压,再使用对应软件(PPT/flash/视频播放器/等等)打开。
- 6、以上步骤检查后均无法解决问题,您可以到[帮助中心]寻找答案或向网站客服人员寻求支持。


会员登录
用户评论
(欢迎您的评论,评论有奖励哟!)