当前位置:首页 > 试卷中心> 单元测试> 教科版八年级单元测试 > 内容详情
【备课精品】2019-2020学年教科版物理八年级下册同步资源(单元总结 单元测试):第8章 力和运动
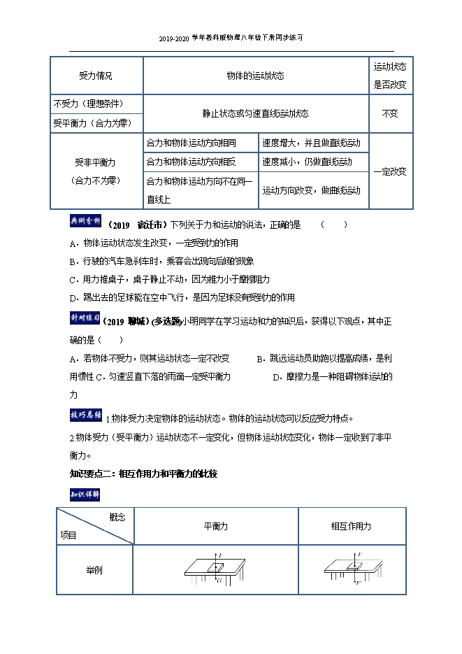
【内容简介】知识要点一:力与运动的关系 受力情况物体的运动状态运动状态是否改变不受力(理想条件)静止状态或匀速直线运动状态不变受平衡力(合力为零)受非平衡力(合力不为零)合力和物体运动方向相同速度增大,并且做直线运动一定改变合力和物体运动方向相反速度减小,仍做直线运动合力和物体运动方向不在同一直线上运动方向改变,做曲线运动 (2019 宿迁市)下列关于力和运动的说法,正确的是 ( )A.物体运动状态发生改变,一定受到力的作用 B.行驶的汽车急刹车时,乘客会出现向后倾的现象C.用力推桌子,桌子静止不动,因为推力小于摩擦阻力D.踢出去的足球能在空中飞行,是因为足球没有受到力的作用【答案】A【解析】A.力是改变物体运动状态的原因,一个物体运动状态发生改变,一定受到力的作用,并且受到非平衡力作用,故A说法正确。B.乘客和汽车原来都是运动的,汽车急刹车,乘客由于惯性仍要保持原来的运动状态,所以乘客要向前方倾倒,故B说法错误。C.用力推桌子,桌子静止不动(处于平衡状态),水平方向上桌子受到的推力和摩擦力平衡,则二力的大小相等,故C说法错误。D.踢出去的足球能在空中飞行,是由于足球具有惯性,仍要保持原来的运动状态,故D说法错误。故选:A。...........
只能预览部分内容,查看全部内容需要下载哦~
同专辑或相关资料
- 35205专题五 力和运动--[5年中考3年模拟]2021年中考物理二轮典型试题精讲复习PPT
- 280专题03 力和运动--2020-2021学年人教版八年级物理下册期中知识点串讲与专项测试(原卷版和解析…
- 2142020-2021学年苏科版八年级物理下册课课练:第9章 力和运动 综合训练(附答案)
- 1532020-2021学年苏科版八年级物理下册课课练:第9章 力和运动 单元训练(附答案)
- 294第8章 力和运动(考点知识梳理+例题+满分必练) --广东省深圳市2021年中考物理一轮复习讲义 …
- 9512020年全国各地中考物理真题分类汇编(第3期):专题08 力和运动(原卷版和解析版)
- 2912020年全国各地中考物理真题分类汇编(第2期):专题08 力和运动(原卷版和解析版)
- 2602020年全国各地中考物理真题分类汇编(第1期):专题08 力和运动(原卷版和解析版)
资料审核:czwlzx
所属专辑: 【备课精品】2019-2020学年教科版物理八年级下册同步资源
资料格式:doc
资料版本:教科版
适用地区:不限
文件大小:1.72MB
资料作者:daiwang001
审核人员:czwlzx
下载帮助:
- 下载说明:0点券资源无需下载权限,游客可以直接下载。
- 有点券资源为本站精品课件,只提供给vip会员下载,有效期式vip会员可以在有效期内下载本站所有资源。 查看 【申请有效期vip会员方法】 。
-
- 如果您无法下载到本资料,请先参照以下说明检查:
- 1、所有资料必须是登录后才能下载。
- 2、精品资料下载需要下载权限,请确保您是本站vip会员才可下载。有效期vip会员只受有效期限制,不受点券影响,有效期内即使点券用完,仍可继续下载。
- 4、如果鼠标左键下载时直接打开word文档,无法下载保存,可以右键鼠标选择“将链接另存为”下载word文件。
- 5、如果下载的是word文档,直接可用word软件打开;如果是压缩资料包,下载后请先用winrar解压软件解压,再使用对应软件word打开。
- 6、以上步骤检查后均无法解决问题,您可以到[帮助中心]寻找答案或向网站客服人员寻求支持。


:第8章 力和运动/第8章 力与运动 单元总结/8eb449aababcc8f1/8eb449aababcc8f1_1.jpg)
:第8章 力和运动/第8章 力与运动 单元总结/8eb449aababcc8f1/8eb449aababcc8f1_2.jpg)
:第8章 力和运动/第8章 力与运动 单元总结/8eb449aababcc8f1/8eb449aababcc8f1_3.jpg)
会员登录
用户评论
(欢迎您的评论,评论有奖励哟!)