2020春人教版八年级物理下册练习:期中检测卷
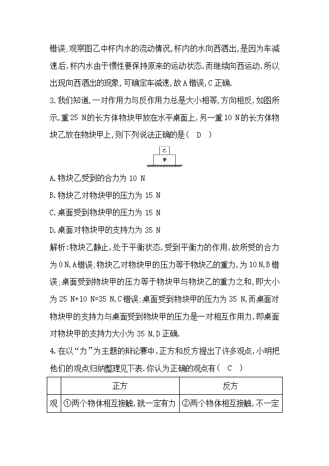
【内容简介】6.《村居》诗中“儿童散学归来早,忙趁东风放纸鸢”,描绘儿童放飞风筝的画面如图所示.以下说法正确的是( D )A.放风筝的儿童在奔跑中惯性会消失B.越飞越高的风筝相对于地面是静止的C.儿童鞋底的凹凸的花纹是为了减小摩擦D.线对风筝的拉力和风筝对线的拉力是一对相互作用力解析:惯性是物体的属性,只与质量有关,与物体的运动状态无关,故A错误;越飞越高的风筝,与地面的相对位置在改变,所以是运动的,故B错误;儿童鞋底有凹凸不平的花纹是通过增大接触面的粗糙程度来增大摩擦的,故C错误;线对风筝的拉力和风筝对线的拉力,作用在不同物体上的两个力,是一对相互作用力,故D正确.7.如图所示是物理教材中的演示实验或示例图片,用来说明大气压强存在的是( C )
部分内容预览



只能预览部分内容,查看全部内容需要下载哦~
同专辑或相关资料
- 8442020春人教版八年级物理下册练习:期末检测卷
- 13602019年秋八年级物理上册人教版(湖北专版)习题:期中检测卷
- 11832019年秋八年级物理上册人教版习题:期中检测卷及答案
- 12012019春人教版八年级物理下册练习:期中检测卷
- 1508《七彩课堂》2016年秋八年级物理人教版上册期中检测卷及答案(word版)
- 2182【启东中学作业本】2014-2015学年粤教沪科版八年级物理上册期末检测卷(pdf版,无答案)
- 2489【启东中学作业本】2014-2015学年粤教沪科版八年级物理上册期中检测卷(pdf版,无答案)
- 2668【名师推荐】2014人教版八年级物理期中评价《第一~三章》检测卷(含解析)
资料审核:czwlzx
资料格式:doc
资料版本:人教版
适用地区:不限
文件大小:874.00KB
资料作者:吴晓娟
审核人员:czwlzx
下载帮助:
- 下载说明:0点券资源无需下载权限,游客可以直接下载。
- 有点券资源为本站精品课件,只提供给vip会员下载,有效期式vip会员可以在有效期内下载本站所有资源。 查看 【申请有效期vip会员方法】 。
-
- 如果您无法下载到本资料,请先参照以下说明检查:
- 1、所有资料必须是登录后才能下载。
- 2、精品资料下载需要下载权限,请确保您是本站vip会员才可下载。有效期vip会员只受有效期限制,不受点券影响,有效期内即使点券用完,仍可继续下载。
- 4、如果鼠标左键下载时直接打开word文档,无法下载保存,可以右键鼠标选择“将链接另存为”下载word文件。
- 5、如果下载的是word文档,直接可用word软件打开;如果是压缩资料包,下载后请先用winrar解压软件解压,再使用对应软件word打开。
- 6、以上步骤检查后均无法解决问题,您可以到[帮助中心]寻找答案或向网站客服人员寻求支持。


会员登录
用户评论
(欢迎您的评论,评论有奖励哟!)