当前位置:首页 > 试卷中心> 同步测试> 人教版八年级同步测试 > 内容详情
人教版八年级物理 6.4密度与社会生活 同步测试题(附答案)
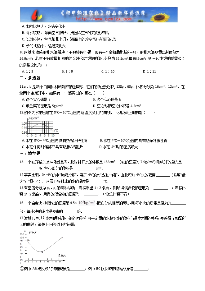
【内容简介】一、单选题1.用相同质量的铝和铜制成体积相等的球,已知ρ铝=2.7×103 kg/m3,ρ铜=8.9×103 kg/m3,则下列说法正确的是( )。A. 铜球是空心的,铝球也一定是空心的 B. 铝球一定是实心的 C. 铜球不可能是实心的 D. 铝球和铜球都是实心的2.能鉴别物质的物理量是( )A. 热量 B. 密度 C. 质量 D. 体积3.小聪和小明为了探究“温度和物质状态对同种物质密度的影响.在一定的环境下将lg的冰加热,分别记录其温度和体积的数据,利用描点法得到了如图所示的图象.则下列说法中正确的是( )
部分内容预览



只能预览部分内容,查看全部内容需要下载哦~
同专辑或相关资料
- 815安徽省线上教育资源:初中物理人教版八年级《6.4密度与社会生活》示范课视频(王鹏)
- 14656.4密度与社会生活--2021秋辽宁省鞍山市育才中学人教版八年级物理上册教学设计
- 302【精品】6.4 密度与社会生活--2021-2022学年人教版八年级物理上册同步梳理拓展和练习(附解析)
- 155《6.4 密度与社会生活》—2021-2022人教版八年级物理上册同步训练卷(附解析)
- 2286.4 密度与社会生活--2021-2022人教版八年级物理上册同步教学课堂(课件 同步练习)
- 174第6课时 质量和密度、密度与社会生活--2021年广东中考物理一轮复习基础整合提升课件
- 175【寒假作业】巩固练13 质量 密度 密度与社会生活--2020-2021学年人教版八年级物理上学期寒假…
- 9276.4密度与社会生活--2020-2021人教版八年级上学期同步备课课件(共24张PPT)
资料审核:czwlzx
下载帮助:
- 下载说明:0点券资源无需下载权限,游客可以直接下载。
- 有点券资源为本站精品课件,只提供给vip会员下载,有效期式vip会员可以在有效期内下载本站所有资源。 查看 【申请有效期vip会员方法】 。
-
- 如果您无法下载到本资料,请先参照以下说明检查:
- 1、所有资料必须是登录后才能下载。
- 2、精品资料下载需要下载权限,请确保您是本站vip会员才可下载。有效期vip会员只受有效期限制,不受点券影响,有效期内即使点券用完,仍可继续下载。
- 4、如果鼠标左键下载时直接打开word文档,无法下载保存,可以右键鼠标选择“将链接另存为”下载word文件。
- 5、如果下载的是word文档,直接可用word软件打开;如果是压缩资料包,下载后请先用winrar解压软件解压,再使用对应软件word打开。
- 6、以上步骤检查后均无法解决问题,您可以到[帮助中心]寻找答案或向网站客服人员寻求支持。


会员登录
用户评论
(欢迎您的评论,评论有奖励哟!)