沪粤版九年级物理上册教案:11.2怎样比较做功的快慢3
【内容简介】
【教学目标】
一、知识与技能
1.知道功率的概念.
2.知道功率的计算公式和功率单位的含义,会计算有关功率的简单问题.
二、过程与方法
1.通过建立功率概念的过程,理解用比值定义物理量的方法.
2.通过观察和联系生活实际了解功率的物理意义.
三、情感、态度与价值观
培养学生对生活中的物理知识的学习兴趣,形成对科学的求知欲,乐于探索自然现象和日常生活中的物理学道理,有将科学技术应用于日常生活、社会践的意识.
【教学重点】
理解做功有快有慢.
【教学难点】
功率的有关计算.
┃教学过程设计┃
教学过程
设计意图
一、新课引入
用多媒体展示下列问题,师生共同讨论.
1.怎样比较物体运动的快慢?
2.什么是速度?它的计算公式和单位分别是什么?
3.你学习过哪些用比值的方法定义的物理量?待学生回答后,师生共同讨论订正.
4.创设情境、引入新课
我们在日常生活和生产中常见的挖土方法有两种:一是用挖掘机挖土,另一种是用人力挖土.如果两种方式做功时间相同,哪种方式做功快?哪种方式做功多?
问题式导入,激发学生的求知欲,为新课教学做好铺垫.
二、新课教学
激发学生辩论的热情,培养学生的思辩能力,体现学生的主体地位.
结合已经学过的知识,对比推出如何比较做功快慢,总结并归纳结论.
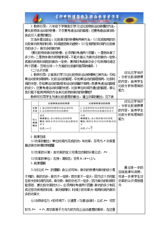
(一)怎样比较做功的快慢
用多媒体展示下列问题,按照科学探究的步骤,师生共同讨论.
1.两位同学在比较如图11-2-1所示的人使用起重机和滑轮做功的快慢时,各执一词.
2.提出问题:你是怎样看呢?你认为应该怎样比较做功的快慢?
(要注意引导学生观察两个情景,了解图中的女同学和男同学各是怎么说的,再让学生分组讨论、交流,提出自己的看法.由于图中两位“同学”的说法都带有片面性,即女同学只比较做功的多少而没有考虑时间,男同学只比较做功时间的长短而没有考虑做功的多少,这些“不恰当”的比较方法反而更容易激发出学生辩论的热情.对于同学们提出的不同想法,教师都要给予充分的肯定和鼓励.同时,教师板书学生想法,体现学生的主体地位)
部分内容预览



只能预览部分内容,查看全部内容需要下载哦~
同专辑或相关资料
- 4411.2 怎样比较做功的快慢--2024-2025学年沪粤版九年级物理上册同步实用教案
- 812021-2022沪粤版九年级物理上册期末节节清:11.2 怎样比较做功的快慢(附答案)
- 363第11章 11.2 怎样比较做功的快慢—2020秋九年级物理沪粤版上册作业ppt(成套)
- 237【精品】2020-2021学年沪粤版九年级物理上册同步课堂:11.2 怎样比较做功的快慢(课件 精选练…
- 9912019-2020学年沪粤版九年级上册物理课件:11.2怎样比较做功的快慢
- 2502019秋沪粤版九年级物理上册教学课件+教案:11.2怎样比较做功的快慢
- 9442019秋沪粤版九年级上册物理课件:11.2怎样比较做功的快慢
- 971沪粤版九年级物理上册教案:15.4探究焦耳定律4
资料审核:czwlzx
资料格式:doc
资料版本:沪粤版
适用地区:不限
文件大小:135.50KB
资料作者:吴晓娟
审核人员:czwlzx
下载帮助:
- 下载说明:0点券资源无需下载权限,游客可以直接下载。
- 有点券资源为本站精品资源,只提供给vip会员下载,有效期式vip会员可以在有效期内下载本站所有资源。 查看 【申请有效期vip会员方法】 。
-
- 1、精品资源必须是登录后才能下载。
- 2、精品资源下载需要下载权限,请确保您是本站vip会员才可下载。有效期vip会员只受有效期限制,不受点券影响,有效期内即使点券用完,仍可继续下载。
- 4、如果鼠标左键下载时直接打开word文档,无法下载保存,可以右键鼠标选择“将链接另存为”下载word文件。
- 5、如果下载的是word文档,直接可用word软件打开;如果是压缩资料包,下载后请先用winrar解压软件解压,再使用对应软件word打开。
- 6、以上步骤检查后均无法解决问题,您可以到[帮助中心]寻找答案或向网站客服人员寻求支持。


会员登录
用户评论
(欢迎您的评论,评论有奖励哟!)