2019年吉林省长春市宽城区中考物理模拟试卷(五)(解析版)
【内容简介】
一.选择题(共
10
小题,满分
30
分,每小题
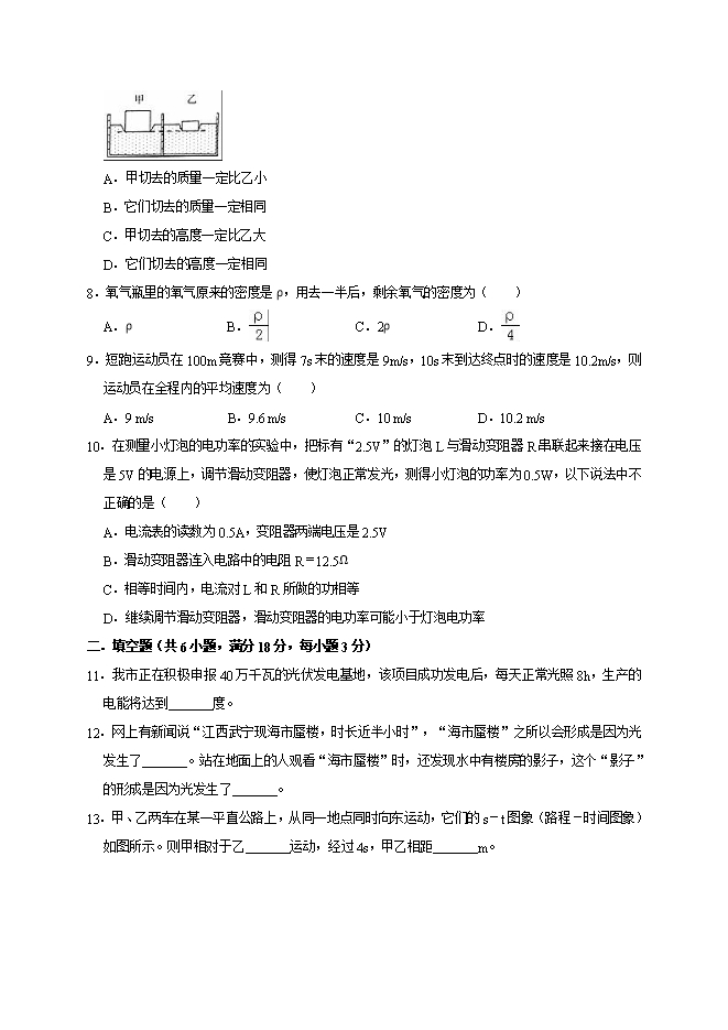
3
分)
1.灯泡用久了玻璃壳会发黑,这是由于( )
A.灯丝上的少量钨遇热熔解,变冷后凝固
B.灯丝蒸发和凝固形成的
C.灯丝的汽化和凝华形成的
D.灯丝的升华和凝华形成的
【分析】升华是指物质从固态直接变为气态的过程,凝华是指物质从气态直接变为固态的过程,它们是相反的物态变化过程。
【解答】解:灯丝温度升高时会从固态直接变成气态,发生升华现象;当气体遇到冷的玻璃时会直接变成固态,发生凝华现象;
故灯丝先发生升华现象又发生凝华现象,使灯泡变黑;
故选:D。
【点评】解决此类问题要结合凝华现象和升华现象进行分析解答,属于应用题目。
2.小红同学在做“探究凸透镜成像规律”的实验时,烛焰在光屏上成一个清晰的像,如图,下列说法正确的是( )
A.实验中,蜡烛越烧越短,光屏上烛焰的像向下移动
B.要使光屏上烛焰的像变小,只须将蜡烛靠近凸透镜
C.利用这一成像规律可制成投影仪
D.为了便于从不同方向观察光屏上的像,光屏应选用较光滑的玻璃板
【分析】A、凸透镜成实像时,像与物体的移动方向相反;
B、凸透镜成实像时,具有物近像远像变大的特点;
C、根据像距和物距的大小关系判断成像特点,得出其应用;
D、要从不同方向看到像,应使光发生漫反射。
【解答】解:A、凸透镜成的实像是倒立的,蜡烛越烧越短,光屏上烛焰的像向上移动,A错误;
B、要使光屏上的像变小,应增大物距,将蜡烛远离凸透镜,B错误;
C、由图知,像距大于物距,成倒立放大的实像,投影仪根据这一原理制成,C正确;
D、为了便于从不同方向观察光屏上的像,光屏应选用较粗糙的玻璃板,使光在其表面发生漫反射,D错误。
故选:C。
【点评】本题就凸透镜成像的有关现象,考查了凸透镜成像特点及其应用、倒立实像的含义及漫反射的有关知识,在学习有关知识的同时,应注意其应用。
3.加油机在给战斗机加油过程中,若战斗机高度、速度不变,则战斗机的( )
A.动能增加,势能增加,机械能增加
B.动能不变,势能不变,机械能不变
C.动能减小,势能不变,机械能减小
D.动能增加,势能减小,机械能不变
【分析】(1)动能大小的影响因素:质量和速度,质量越大,速度越大,动能越大。
(2)重力势能大小的影响因素:质量和高度,质量越大,高度越高,重力势能越大。
(3)机械能=动能+势能。物体没有发生弹性形变,势能只考虑重力势能。
【解答】解:
在加油过程中,战斗机的速度不变,质量不断增大,动能增大。高度不变,质量不断增大,重力势能增大。机械能=动能+势能,动能增大,势能增大,所以机械能增大。
故选:A。
【点评】掌握动能、重力势能、弹性势能大小的影响因素,掌握动能、重力势能、弹性势能、机械能的大小变化情况。
4.如图所示,利用滑轮组将重力为2N的物体,以0.2m/s的速度提升0.1m,拉力F为1.2N,下列说法正确的是( )
A.绳自由端移动的速度为0.6m/s
B.这个滑轮组是费力机械
C.滑轮组的机械效率为83.3%
D.F所做的有用功为0.24J
【分析】(1)由图可知,使用滑轮组承担物重的绳子股数n=2,绳自由端移动的速度等于物体升高速度的2倍;
(2)由题知使用滑轮组时拉力F、提升的物重,比较二者大小可得是省力机械还是费力机械;
(3)利用W=Gh求拉力做的有用功,拉力端移动距离s=2h,利用W=Fs求拉力做的总功,滑轮组的机械效率等于有用功与总功之比。
【解答】解:
A、由图可知,使用滑轮组承担物重的绳子股数n=2,绳自由端移动的速度v=2v物=2×0.2m/s=0.4m/s,故A错;
B、由题知拉力F=1.2N,G=2N,因为F<G,所以这个滑轮组是省力机械,故B错;
CD、拉力做的有用功W有用=Gh=2N×0.1m=0.2J,
拉力端移动距离s=2h=2×0.1m=0.2m,
拉力做的总功W总=Fs=1.2N×0.2m=0.24J,
滑轮组的机械效率:
η==×100%≈83.3%,故C正确、D错。
故选:C。
【点评】本题考查了使用滑轮组有用功、总功、机械效率的计算,确定使用滑轮组承担物重的绳子股数是突破口,明确有用功、总功的含义是关键。
5.Wi﹣Fi(无线保真)是一个无线网络通信技术的品牌,由Wi﹣Fi联盟所持有。几乎所有智能手机、平板电脑和笔记本电脑都支持无线保真上网,是当今使用最广的一种无线网络传输技术。手机如果有无线保真功能的话,在有Wi﹣Fi无线信号(如图所示)的时候就可以不通过移动联通的网络上网,省掉了流量费。以下关于Wi﹣Fi无线信号的说法中正确的是( )
部分内容预览



只能预览部分内容,查看全部内容需要下载哦~
同专辑或相关资料
资料审核:czwlzx
下载帮助:
- 下载说明:0点券资源无需下载权限,游客可以直接下载。
- 有点券资源为本站精品课件,只提供给vip会员下载,有效期式vip会员可以在有效期内下载本站所有资源。 查看 【申请有效期vip会员方法】 。
-
- 如果您无法下载到本资料,请先参照以下说明检查:
- 1、所有资料必须是登录后才能下载。
- 2、精品资料下载需要下载权限,请确保您是本站vip会员才可下载。有效期vip会员只受有效期限制,不受点券影响,有效期内即使点券用完,仍可继续下载。
- 4、如果鼠标左键下载时直接打开word文档,无法下载保存,可以右键鼠标选择“将链接另存为”下载word文件。
- 5、如果下载的是word文档,直接可用word软件打开;如果是压缩资料包,下载后请先用winrar解压软件解压,再使用对应软件word打开。
- 6、以上步骤检查后均无法解决问题,您可以到[帮助中心]寻找答案或向网站客服人员寻求支持。


会员登录
用户评论
(欢迎您的评论,评论有奖励哟!)