沈阳市育源中学:北师大:《8.7飞机为什么能上天》PPT课件+视频+教案
【内容简介】沈阳市育源中学:北师大:《8.7飞机为什么能上天》PPT课件+视频+教案,共有20张幻灯片和2个视频。课件引导学生认识了流体的特点,同时实验探究了流体压强的特点,共同归纳了流体压强与流速的关系。
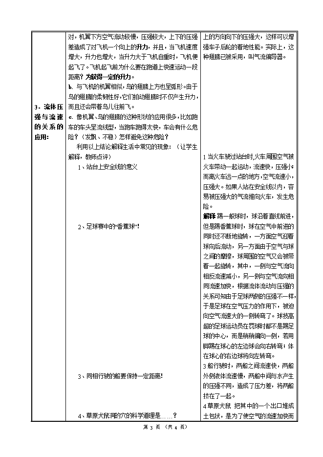
部分内容预览



只能预览部分内容,查看全部内容需要下载哦~
同专辑或相关资料
- 163北师大版八年级物理下册课件:8.7 飞机为什么能上天(共22张PPT)
- 998【精品】2019-2020学年北师大版八年级下册物理同步课堂:8.7飞机为什么能上天(课件 精选练习)
- 16302020年春北师大版八年级下册物理教案:8.7 飞机为什么能上天(附当堂检测题及备课参考资料)
- 664第四届全国初中物理教师实验教学说课视频:北师大版八年级物理《8.7飞机为什么能上天》金川总…
- 377北师大版《8.7飞机为什么能上天》PPT+视频+动画
- 1110北师大版《8.7飞机为什么能上天》PPT课件
- 11872019年春北师大版八年级下册物理教案:8.7飞机为什么能上天
- 1232北师大版《8.7飞机为什么能上天》PPT课件+视频
资料审核:张侃
资料格式:rar
资料版本:北师大版
适用地区:不限
文件大小:61.32MB
资料作者:沈阳市育源中学
审核人员:czwlzx
下载帮助:
- 下载说明:
- 1、课件预览只显示部分内容,不代表全部内容;如果想了解全部内容,需要下载课件。课件预览速度较慢,请耐心等待或刷新页面;即使不能预览也可以正常下载课件。
- 2、0点券课件无需下载权限,游客可以直接下载。
- 3、有点券课件为本站精品课件,只提供给vip会员下载,有效期式vip会员可以在有效期内下载本站所有资源。 查看 【申请有效期vip会员方法】 。
-
- 如果您无法下载到本资料,请先参照以下说明检查:
- 1、精品资料必须是登录后才能下载。
- 2、精品资料需要下载权限,请确保您是本站vip会员才可下载。有效期vip会员只受有效期限制,不受点券影响,有效期内即使点券用完,仍可继续下载。
- 4、如果鼠标左键下载时只能打开ppt课件,无法下载保存,可以右键鼠标选择“将链接另存为”下载课件。
- 5、如果下载的是压缩资料包,下载后请先用winrar解压软件解压,再使用对应软件(PPT/flash/视频播放器/等等)打开。
- 6、以上步骤检查后均无法解决问题,您可以到[帮助中心]寻找答案或向网站客服人员寻求支持。


会员登录
用户评论
(欢迎您的评论,评论有奖励哟!)