当前位置:首页 > 试卷中心> 单元测试> 其它版九年级单元测试 > 内容详情
鲁教版(五四制)九年级物理复习题:第十七章 电磁波(无答案)
【内容简介】一、选择题
1. 下列技术应用中,不是利用电磁波工作的是()
A. 利用微波雷达跟踪飞行目标 B. 利用声呐系统探测海底深度
C. 利用北斗导航系统进行定位和导航 D. 利用移动通信屏蔽器屏蔽手机信号
2. 人们在家中利用天线能接收到电视塔发射的载有电视信号的()
A. 超声波 B. 次声波 C. 电磁波 D. 可见光
3. 智能运动手环,以测量记录人的运动数据.智能手环内置低功耗蓝牙4.0模块,可以与手机客户端连接,以无线的方式向手机发送运动的统计数据.如图所示.智能手环和手机数据的传输是通过( )
A. 电磁波 B. 超声波 C. 红外线 D. 次声波
4. 用收音机接收无线电广播信号时,收音机承担选台任务的是( )
A. 接收天线 B. 调谐器 C. 检波器 D. 扬声器(喇叭)
5. 如图所示是动圈式话筒的构造示意图,当人对着话筒说话时,声音使膜片振动,与膜片相连的线圈在磁场中运动,产生随声音变化而变化的电流,经放大后通过扬声器还原成声音.关于动圈式话筒下列说法正确的是( )
A. 是利用通电线圈在磁场中受力转动的原理工作的 B. 是利用电磁感应现象的原理工作的
C. 工作时将电能转化为机械能 D. 与电磁继电器的工作原理相同
6. 下列信号中不属于数字信号的是( )
A. 古代,士兵们常在“烽火台”上点起烟火,向远处的同伴传递敌人来犯的消息 B. 电话机把说话声音变为电信号传给电话交换机
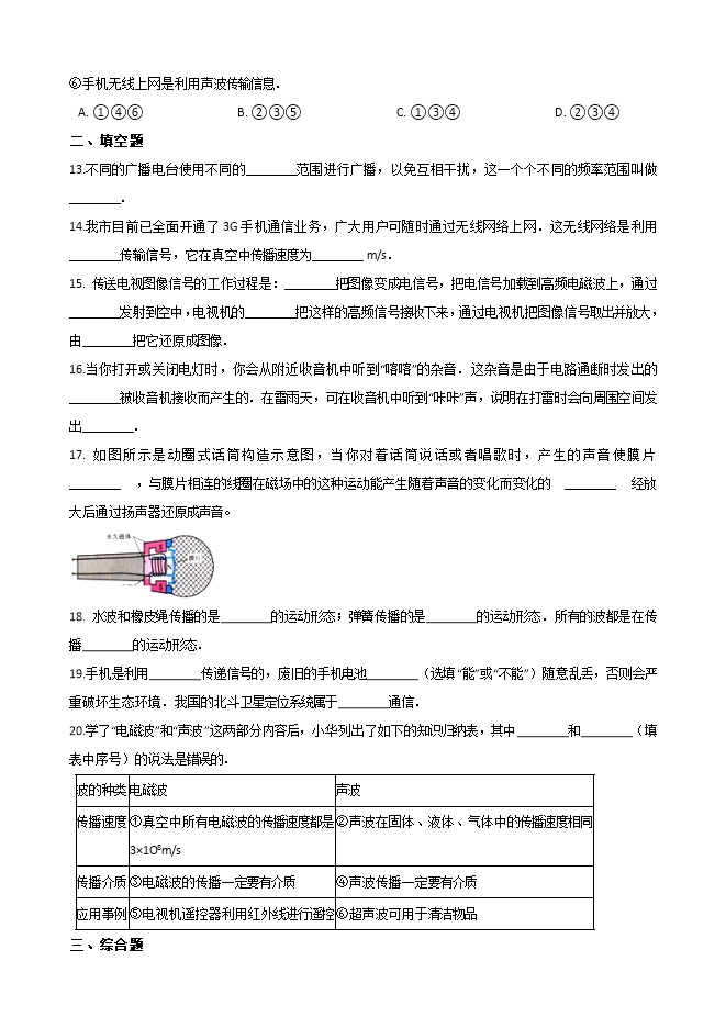
C. 汉字电报码 D. 海员举起的红色小旗或蓝色小旗向对方船只表示的信息
7. 电视机、微波炉等家用电器给我们的生活带来了许多方便,微波炉使用的电磁波波长很短,但比电视机遥控器所用的波长要长些,下列电磁波成分中波长也比电视机遥控器所用波长长的是( )
A. γ射线 B. 可见光 C. 红外线 D. 无线电波
8. 如图是动圈式话筒构造示意图,当人对着话筒说话时,声音使膜片振动,与膜片相连的线圈在磁场中运动,产生随声音变化而变化的电流,经放大后通过扬声器还原成声音,下列装置的工作原理与动圈式话筒原理相同的是( )
A. B. C. D.
9.初二(3)班的同学们上完信息课,从微机室中出来,大家议论纷纷,有以下几种说法,你认为不正确的是( )
A. 利用上网可以查阅所需的各种资料,比资料室中要全多了
B. 利用上网可以看到不断更新的新闻,比报纸要快多了
C. 利用上网可以发送电子邮件,把人们的空间距离缩短了
D. 只有收件人的计算机打开着,我们才能向他发送电子邮件
10.中国智能无人机公司亿航,在2016CES国际消费类电子产品展览会上,全球首发全电力低空自动驾驶载人飞行器﹣“亿航184”,如图所示的是正在自动飞行的“亿航184”,它在飞行过程中的信息是通过________传递给地面指挥中心的,其传递信息速度与光速________(填“相等”或“不相等”).
11. 我国自行研制的北斗卫星导航系统具有定位、导航和通信等功能,它传递信息是利用( )
A. 超声波 B. 次声波 C. 电磁波 D. 激光
12. 下列说法正确的有( )
①光纤通信具有传输信息量大、信号衰减小等特点;
②火箭发射利用的燃料是液态氢,是因为它含有的热量多;
③微波炉是运用电磁波来工作的;
④固定电话的听筒把变化的电流变成声音;
⑤电磁波的频率越高,在空气中传播的速度就越大;
..........
部分内容预览



只能预览部分内容,查看全部内容需要下载哦~
同专辑或相关资料
- 109[精品]2021秋北师大版九年级物理ppt课件和素材:15.1 电磁波
- 1080专题36 电磁波--2021年中考物理37个重点专题高分三步曲(原卷版和解析版)
- 6702019-2020北师大版九年级物理全册教学课件:15.1电磁波
- 1485“乐乐课堂”初中物理教学视频素材:《信息与传递》02电磁波
- 8152019-2020北师大版九年级全册物理教案:《15.1电磁波》(详案附教材分析)
- 171北师大物理九年级全一册ppt课件:《15.1电磁波》
- 9922020届北京市中考物理大一轮素养突破课件与练习:第25讲 电磁现象 电磁波 (共2份打包)
- 6332020年春北师大版九年级下册物理课件:15.1 电磁波(共22张PPT)
资料审核:czwlzx
资料格式:doc
资料版本:其它版
适用地区:不限
文件大小:175.50KB
资料作者:魏强
审核人员:czwlzx
下载帮助:
- 下载说明:0点券资源无需下载权限,游客可以直接下载。
- 有点券资源为本站精品课件,只提供给vip会员下载,有效期式vip会员可以在有效期内下载本站所有资源。 查看 【申请有效期vip会员方法】 。
-
- 如果您无法下载到本资料,请先参照以下说明检查:
- 1、所有资料必须是登录后才能下载。
- 2、精品资料下载需要下载权限,请确保您是本站vip会员才可下载。有效期vip会员只受有效期限制,不受点券影响,有效期内即使点券用完,仍可继续下载。
- 4、如果鼠标左键下载时直接打开word文档,无法下载保存,可以右键鼠标选择“将链接另存为”下载word文件。
- 5、如果下载的是word文档,直接可用word软件打开;如果是压缩资料包,下载后请先用winrar解压软件解压,再使用对应软件word打开。
- 6、以上步骤检查后均无法解决问题,您可以到[帮助中心]寻找答案或向网站客服人员寻求支持。


会员登录
用户评论
(欢迎您的评论,评论有奖励哟!)