当前位置:首页 > 试卷中心> 同步测试> 沪科版八年级同步测试 > 内容详情
沪科版八年级物理学案与同步练习:6.5科学探究:摩擦力
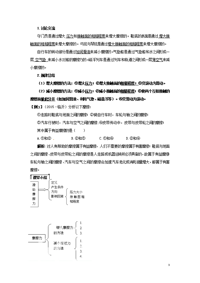
【内容简介】摩擦力的方向判定时注意:所谓“相对”是指把现研究对象接触的另一个物体作为参照物,如果位置发生变化,就发生“相对运动”.如果位置不发生变化,就称为“相对静止”.
部分内容预览



只能预览部分内容,查看全部内容需要下载哦~
同专辑或相关资料
- 10602022-2023学年度沪科版八年级物理培优练习:6.5科学探究:摩擦力(附答案)
- 9672021秋沪科版物理八年级上册第6章《6.5 科学探究:摩擦力》教案
- 7266.5 科学探究:摩擦力—2021-2022学年沪科版八年级物理全一册课件与素材
- 1202【精品】沪科版2019-2020学年八年级全册物理同步教材课件:6.5科学探究:摩擦力
- 11952019年秋沪科版八年级物理上册教案:6.5 科学探究:摩擦力
- 1132沪科版《6.5科学探究:摩擦力》ppt课件
- 414大庆市第五十二中学:沪科版《6.5科学探究:摩擦力》ppt课件+教案
- 1149青木关中学校:沪科版《6.5科学探究:摩擦力》ppt课件(部优)
资料审核:czwlzx
下载帮助:
- 下载说明:0点券资源无需下载权限,游客可以直接下载。
- 有点券资源为本站精品课件,只提供给vip会员下载,有效期式vip会员可以在有效期内下载本站所有资源。 查看 【申请有效期vip会员方法】 。
-
- 如果您无法下载到本资料,请先参照以下说明检查:
- 1、所有资料必须是登录后才能下载。
- 2、精品资料下载需要下载权限,请确保您是本站vip会员才可下载。有效期vip会员只受有效期限制,不受点券影响,有效期内即使点券用完,仍可继续下载。
- 4、如果鼠标左键下载时直接打开word文档,无法下载保存,可以右键鼠标选择“将链接另存为”下载word文件。
- 5、如果下载的是word文档,直接可用word软件打开;如果是压缩资料包,下载后请先用winrar解压软件解压,再使用对应软件word打开。
- 6、以上步骤检查后均无法解决问题,您可以到[帮助中心]寻找答案或向网站客服人员寻求支持。


会员登录
用户评论
(欢迎您的评论,评论有奖励哟!)