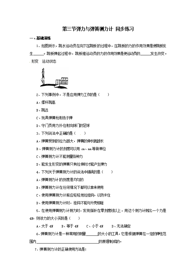
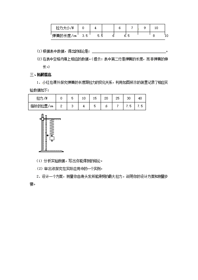
【备课综合资料】沪科版物理八年级上册(课件 教案 练习):6.3弹力和弹簧测力计
【内容简介】
【教学目标】
1.通过探究活动得出形变及弹力的概念以及外力的大小与物体形变大小的关系;
2.领悟弹簧测力计的原理,认识其结构,学会正确使用弹簧测力计;知道国际单位制中力的单位;
3.通过观察,知道发生弹性形变的物体具有能量。了解非弹性形变。
4.培养学生勇于创新的意识和实验设计、动手能力。使学生初步认识科学对人类生活的影响,增强学习物理知识、探究自然现象和日常生活中的物理学道理的兴趣。
【教学重点】对弹力概念的理解,理解弹簧测力计的原理,弹簧测力计的正确使用。
【教学难点】弹力的概念及产生条件。以及弹簧测力计的原理推导。
【教学准备】弹弓、钢尺、钢锯条、拉力器、弹簧、木板、钩码、铁架台、投影仪等。
【教学过程】
一、认识弹性
同学们,我们生活在物质世界,太阳的东升西落、动物的奔跑、植物的生长,这些与人们的生活息息相关,他们都离不开物体之间力的相互作用。
(出示玩具弓箭或弹弓)这是同学们小时候玩过的玩具。要怎样做,弹弓才能将纸团弹得很远呢?拉橡皮筋,橡皮筋变长,松手后,橡皮筋又恢复了原状。请同学们利用你身边的东西试一试,看还有哪些物体有类似橡皮筋的特性。
教师总结:我们把物质的这种特性叫做弹性。这些物体在发生形变的时候产生的力叫做弹力。
二、新授课
问题:你知道生活中还有哪些地方用到弹力?(学生进行讨论,教师引导)
总结:任何物体只要发生形变就一定会产生弹力,日常生活中经常遇到的支持物的压力、绳的拉力等,其实质都是弹力。弹力在生活中有广泛的应用,我们用的自动铅笔和一些圆珠笔里面要利用弹簧的弹力。跳水运动中1m板和3m板的跳水都是利用了弹力。射箭运动员利用了弓的弹力才能把箭射出去。撑杆跳高运动员利用了杆形变后产生的弹力。体操比赛中。跳马运动员利用踏板的弹力才能腾空,跳远运动员也要利用踏板的弹力。自行车的支架上也有利用弹簧的弹力。拉力器也是利用了弹簧的弹力。
.........
部分内容预览



只能预览部分内容,查看全部内容需要下载哦~
同专辑或相关资料
资料审核:czwlzx
资料格式:rar
资料版本:沪科版
适用地区:不限
文件大小:1.86MB
资料作者:初中物理在线
审核人员:czwlzx
下载帮助:
- 下载说明:0点券资源无需下载权限,游客可以直接下载。
- 有点券资源为本站精品资源,只提供给vip会员下载,有效期式vip会员可以在有效期内下载本站所有资源。 查看 【申请有效期vip会员方法】 。
-
- 1、精品资源必须是登录后才能下载。
- 2、精品资源下载需要下载权限,请确保您是本站vip会员才可下载。有效期vip会员只受有效期限制,不受点券影响,有效期内即使点券用完,仍可继续下载。
- 4、如果鼠标左键下载时直接打开word文档,无法下载保存,可以右键鼠标选择“将链接另存为”下载word文件。
- 5、如果下载的是word文档,直接可用word软件打开;如果是压缩资料包,下载后请先用winrar解压软件解压,再使用对应软件word打开。
- 6、以上步骤检查后均无法解决问题,您可以到[帮助中心]寻找答案或向网站客服人员寻求支持。


会员登录
用户评论
(欢迎您的评论,评论有奖励哟!)