初中化学精品资源下载基地

帮助中心
正在加载数据...

当前位置:首页 > 试卷> 同步测试 > 内容详情

011-2012人教版《第四单元课题4 化合价与化学式》同步练习

ID:975 2011年10月22日 资料纠错 有奖上传 收藏
【内容简介】

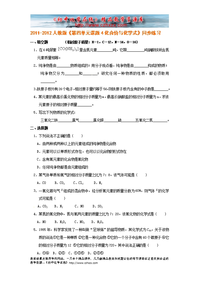
部分内容预览




只能预览部分内容,查看全部内容需要下载哦~
  • 下载地址1
  • 0 个点券

    用户评论

    (欢迎您的评论,评论有奖励哟)

    用户评论共 0
    0 个点券
    头像

    资料审核:初中化学在线

    资料格式:doc

    资料版本:人教版

    适用地区:不限

    文件大小:0.00B

    资料上传:czhxzx

    审核人员:czhxzx

    下载帮助:
    • 下载说明:0点券资源无需下载权限,游客可以直接下载。
    • 有点券资源为本站精品课件,只提供给vip会员下载,有效期式vip会员可以在有效期内下载本站所有资源。 查看 【申请有效期vip会员方法】
    • 如果您无法下载到本资料,请先参照以下说明检查:
      1、所有资料必须是登录后才能下载。
      2、精品资料下载需要点券,请确保您的账户上有足够的点券。有效期vip会员只受有效期限制,不受点券影响,有效期内即使点券用完,仍可继续下载。
      4、如果浏览器启用了拦截弹出窗口,此功能有可能造成下载失败,请临时关闭此功能
      5、如果下载的是word文档,直接可用word软件打开;如果是压缩资料包,下载后请先用winrar解压软件解压,再使用对应软件word打开。
      6、以上步骤检查后均无法解决问题,您可以到[帮助中心]寻找答案或向网站客服人员寻求支持。
      展开

    011-2012人教版《第四单元课题4 化合价与化学式》同步练习