【精品】2021秋人教版初中化学《课题6.1 金刚石、石墨和C60》同步学案(原卷版)
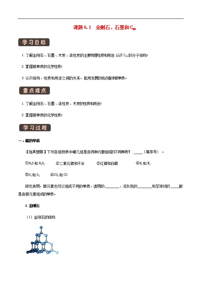
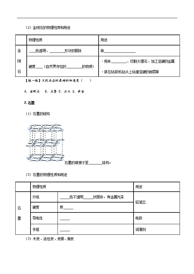
【内容简介】1.了解金刚石、石墨、木炭、活性炭的主要物理性质和用途,认识C60的分子结构;2.掌握碳单质的化学性质;3.认识结构、性质和用途之间的关系,能用发展的观点看待碳单质。 1.了解金刚石、石墨、活性炭、木炭的性质和用途;2.掌握碳单质的化学性质; 一、碳的单质【独具慧眼】下列各组物质中哪几组是由同种元素组成的不同单质? (填序号) 。①H2O和H2O2 ②二氧化碳和干冰 ③红磷和白磷 ④H2和N2⑤O2和O3 ⑥CO2和CO研究表明,碳元素也可以组成不同的单质,透明的 、浅灰色的 和足球状的 都是由碳元素组成的单质。1.金刚石(1)金刚石的结构 (2)金刚石的物理性质和用途......
部分内容预览



只能预览部分内容,查看全部内容需要下载哦~
1个点券
资料审核:初中化学在线
所属专辑: 《2021年秋人教版九年级化学上册精品同步学案》专辑
资料格式:docx
资料版本:人教版
适用地区:不限
文件大小:317.78KB
资料上传:xuxiaoxiao
审核人员:czhxzx
下载帮助:
- 下载说明:0点券资源无需下载权限,游客可以直接下载。
- 有点券资源为本站精品资源,只提供给vip会员下载,有效期式vip会员可以在有效期内下载本站所有资源。 查看 【申请有效期vip会员方法】 。
-
- 如果您无法下载到本资料,请先参照以下说明检查:
- 1、所有资料必须是登录后才能下载。
- 2、精品资料下载需要点券,请确保您的账户上有足够的点券。有效期vip会员只受有效期限制,不受点券影响,有效期内即使点券用完,仍可继续下载。
- 4、如果浏览器启用了拦截弹出窗口,此功能有可能造成下载失败,请临时关闭此功能
- 5、如果下载的是word文档,直接可用word软件打开;如果是压缩资料包,下载后请先用winrar解压软件解压,再使用对应软件word打开。
- 6、以上步骤检查后均无法解决问题,您可以到[帮助中心]寻找答案或向网站客服人员寻求支持。

会员登录
用户评论
(欢迎您的评论,评论有奖励哟)