2021年四川省乐山市中考化学试题(解析版)
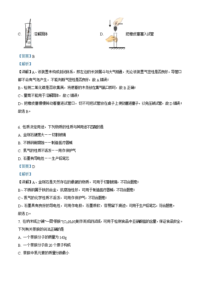
【内容简介】一、选择题(本大题共14个小题,每题2.5分,共35分,每小题只有一个正确选项。)1. 目前我国防控“新冠”疫情取得举世瞩目的成绩。下列防疫相关措施中发生了化学变化的是A. 裁切无纺布制作口罩B. 合成抗病毒药物C. 对消毒液加水稀释D. 水银温度计测体温【答案】B【解析】【分析】【详解】A、裁切无纺布制作口罩,没有新物质生成,发生物理变化;B、合成抗病毒药物,有新物质生成,发生化学变化;C、对消毒液加水稀释,没有新物质生成,发生物理变化;D、水银温度计测体温,没有新物质生成,发生物理变化;答案:B。2. 2020年习近平主席在联合国大会上指出:中国力争到2060年针对人为排放的二氧化碳,采取各种方式实现全部吸收,实现“碳中和”。下列做法有利于“碳中和”的是A. 大力发展火力发电B. 就地焚烧农作物秸秆C. 积极开展植树造林D. 尽量选择私家车出行【答案】C【解析】【详解】A、大力发展火力发电,会导致化石燃料燃烧增大,不利于碳中和,错误;B、就地焚烧农作物秸秆,会生成二氧化碳,错误;C、积极开展植树造林,利于植物的光合作用吸收二氧化碳,正确;D、尽量选择私家车出行,会导致化石燃料燃烧增大,错误。故选C。3. 下列物质属于混合物的是A. 硬水 B. KMnO4 C. 足球烯(C60) D. Fe2O3【答案】A【解析】【详解】A、硬水含有可溶性钙镁矿物质,属于混合物,A正确。B、KMnO4由一种物质组成,属于纯净物,B错误。C、足球烯(C60)由一种物质组成,属于纯净物,C错误。D、Fe2O3由一种物质组成,属于纯净物,D错误。故选:A。4. 化学与生活息息相关,下列说法错误的是A. 垃圾分类有利于资源再利用B. 铁、锌、硒都是人体必需的微量元素C. 米饭、面包主要为人体提供蛋白质D. 我国新疆优质棉花的纤维是天然纤维【答案】C【解析】【详解】A、垃圾分类可以实现资源的有效利用,节约资源,利于资源再利用,不符合题意;B、铁、锌、硒都是人体必需的微量元素,不符合题意;C、米饭、面包主要为人体提供糖类,符合题意;D、棉纤维属于天然纤维,不符合题意。故选C。5. 下图所示实验操作中,正确 是.......
部分内容预览



只能预览部分内容,查看全部内容需要下载哦~
- 上一份试卷:2021年四川省德阳市中考化学试题(原卷版)
- 下一份试卷:2021年四川省乐山市中考化学试题(原卷版)
1个点券
资料审核:初中化学在线
下载帮助:
- 下载说明:0点券资源无需下载权限,游客可以直接下载。
- 有点券资源为本站精品课件,只提供给vip会员下载,有效期式vip会员可以在有效期内下载本站所有资源。 查看 【申请有效期vip会员方法】 。
-
- 如果您无法下载到本资料,请先参照以下说明检查:
- 1、所有资料必须是登录后才能下载。
- 2、精品资料下载需要点券,请确保您的账户上有足够的点券。有效期vip会员只受有效期限制,不受点券影响,有效期内即使点券用完,仍可继续下载。
- 4、如果浏览器启用了拦截弹出窗口,此功能有可能造成下载失败,请临时关闭此功能
- 5、如果下载的是word文档,直接可用word软件打开;如果是压缩资料包,下载后请先用winrar解压软件解压,再使用对应软件word打开。
- 6、以上步骤检查后均无法解决问题,您可以到[帮助中心]寻找答案或向网站客服人员寻求支持。

会员登录
用户评论
(欢迎您的评论,评论有奖励哟)