2021年四川省成都市中考化学试题(解析版)
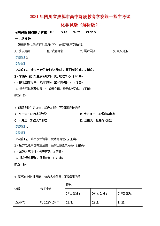
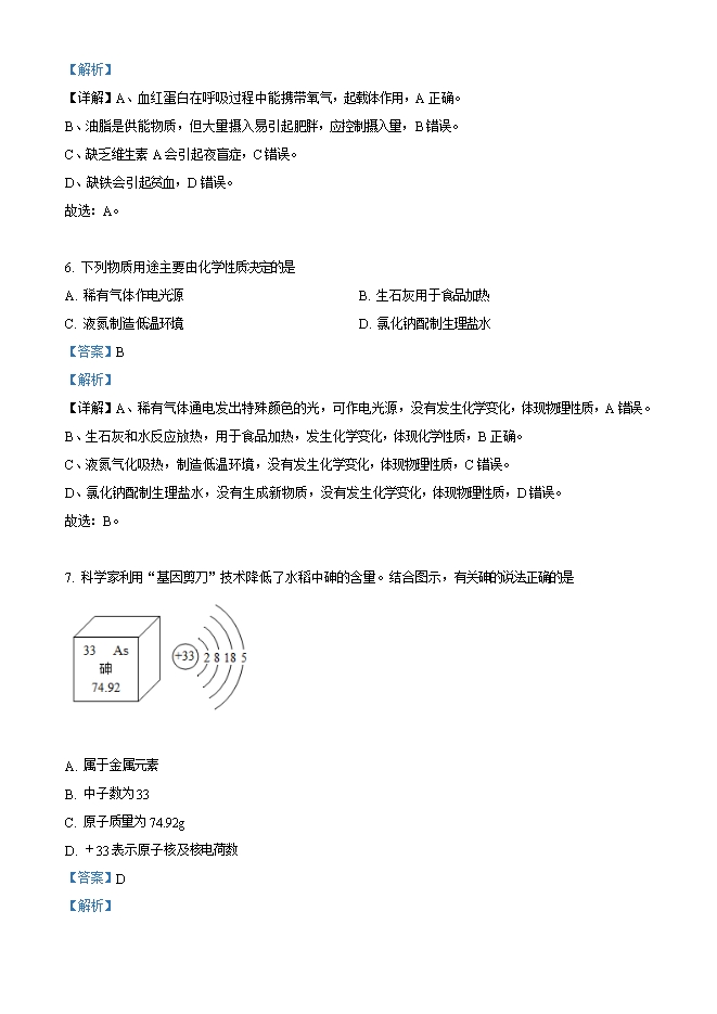
【内容简介】一、选择题1. 嫦娥五号执行的下列探月任务一定涉及化学变化的是A. 漫步月面 B. 采集月壤 C. 展示国旗 D. 点火返航【答案】D【解析】【详解】A、漫步月面没有生成新物质,属于物理变化,A错误。B、采集月壤没有生成新物质,属于物理变化,B错误。C、展示国旗没有生成新物质,属于物理变化,C错误。D、点火返航燃烧过程中生成新物质,属于化学变化,D正确。故选:D。2. 成都坚持生态优先、绿色发展。下列举措有误的是A. 水更清-防治水体污染 B. 土更净-一填埋废弃电池C. 天更蓝-加强大气治理 D. 景更美-提高绿化覆盖【答案】B【解析】【详解】A、防治水体污染,使水更清澈,A正确。B、废弃电池中含有重金属,会对土壤造成污染,B错误。C、加强大气治理,使天更蓝,C正确。D、提高绿化覆盖,使景更美,D正确。故选:B。.....
部分内容预览



只能预览部分内容,查看全部内容需要下载哦~
- 上一份试卷:2021年重庆市中考化学试题B卷(原卷版)
- 下一份试卷:2021年四川省成都市中考化学试题(原卷版)
1个点券
资料审核:初中化学在线
下载帮助:
- 下载说明:0点券资源无需下载权限,游客可以直接下载。
- 有点券资源为本站精品课件,只提供给vip会员下载,有效期式vip会员可以在有效期内下载本站所有资源。 查看 【申请有效期vip会员方法】 。
-
- 如果您无法下载到本资料,请先参照以下说明检查:
- 1、所有资料必须是登录后才能下载。
- 2、精品资料下载需要点券,请确保您的账户上有足够的点券。有效期vip会员只受有效期限制,不受点券影响,有效期内即使点券用完,仍可继续下载。
- 4、如果浏览器启用了拦截弹出窗口,此功能有可能造成下载失败,请临时关闭此功能
- 5、如果下载的是word文档,直接可用word软件打开;如果是压缩资料包,下载后请先用winrar解压软件解压,再使用对应软件word打开。
- 6、以上步骤检查后均无法解决问题,您可以到[帮助中心]寻找答案或向网站客服人员寻求支持。

会员登录
用户评论
(欢迎您的评论,评论有奖励哟)