2021中考复习:人教版初中化学《第8单元 金属和金属材料》单元测试提升卷(原卷版)
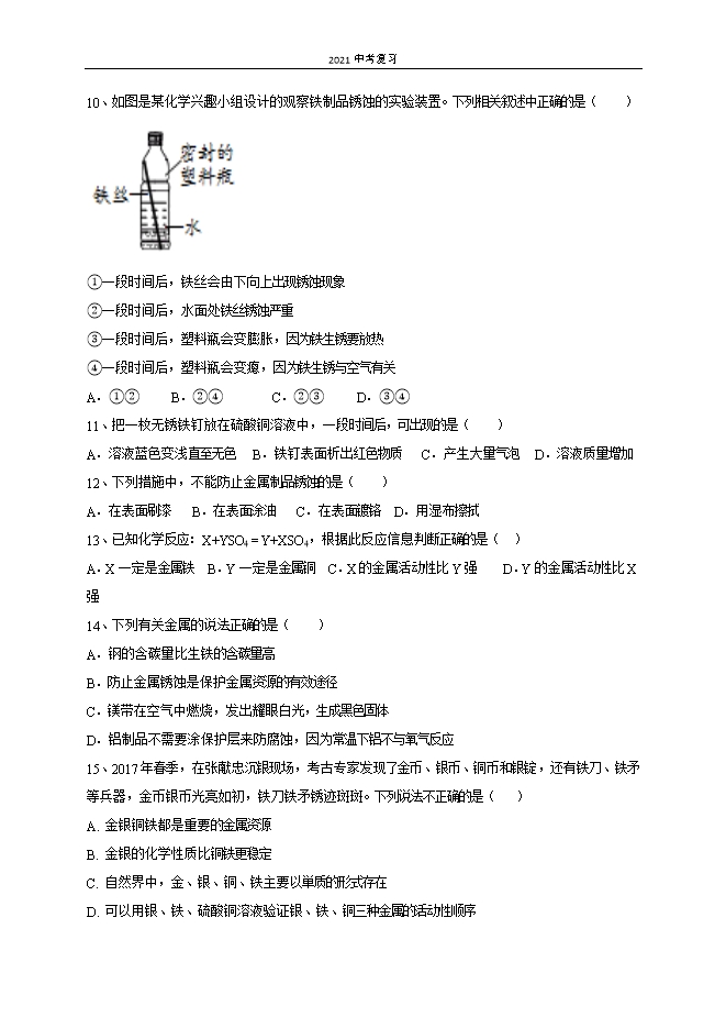
【内容简介】一、选择题(每小题2分,共40分)1、下列金属中,熔点最低的是( )A.铜 B.汞 C.铝 D.钨2、地壳中含量最多的元素是( )A.氧 B.铝 C.硅 D.铁3、下列物品主要是由合金制成的是( )A.塑料水杯 B.青铜铸像 C.汽车轮胎 D.羊毛大衣 4、黄铜是铜与锌的合金。下列关于黄铜的说法正确的是( )A.比纯铜耐腐蚀 B.加热不与空气反应C.硬度小于纯铜 D.可以完全溶解在稀盐酸中5、下列金属中,金属活动性最强的是( )A.钾 B.铁 C.铜 D.金6、《吕氏春秋》记载“金(即铜单质)柔锡(即锡单质)柔,合两柔则刚(即坚硬)”。这句话说明合金具有的特性是( )A.合金的熔点一般比其组分低 B.合金的硬度一般比其组分大C.合金的抗腐蚀性一般比其组分强 D.合金的耐磨性一般比其组分好7、假设与排除是探索未知物的一种方法。(本草纲目拾遗》中记载:“强水性最烈,能蚀五金(金、银、铜、铅、铁)”,下列物质最可能是“强水”的是( )A.硫酸亚铁溶液 B.稀盐酸 C.浓硝酸和浓盐酸的混合物 D.稀硫酸8、下列与金属材料有关的说法中,正确的是( )A.黄铜片比铜片硬度小 B.钢的性能优良,是很纯的铁C.沙漠地区的铁制品锈蚀较快 D.为防止钢铁制品生锈,可在其表面刷漆9、有甲、乙、丙三种金属,如果将甲、乙、丙分别放入硫酸铜溶液中,一段时间后,乙、丙表面出现红色物质,甲没有明显现象;再将大小相同的乙、丙分别放入相同溶质质量分数的稀盐酸中,乙、丙均产生气泡,但丙产生气泡的速度明显快于乙,则甲、乙、丙三种金属的活动性顺序是( )A. 丙>乙>甲 B. 甲>丙>乙 C. 丙>甲>乙 D. 甲>乙>丙......
部分内容预览



只能预览部分内容,查看全部内容需要下载哦~
1个点券
资料审核:初中化学在线
下载帮助:
- 下载说明:0点券资源无需下载权限,游客可以直接下载。
- 有点券资源为本站精品课件,只提供给vip会员下载,有效期式vip会员可以在有效期内下载本站所有资源。 查看 【申请有效期vip会员方法】 。
-
- 如果您无法下载到本资料,请先参照以下说明检查:
- 1、所有资料必须是登录后才能下载。
- 2、精品资料下载需要点券,请确保您的账户上有足够的点券。有效期vip会员只受有效期限制,不受点券影响,有效期内即使点券用完,仍可继续下载。
- 4、如果浏览器启用了拦截弹出窗口,此功能有可能造成下载失败,请临时关闭此功能
- 5、如果下载的是word文档,直接可用word软件打开;如果是压缩资料包,下载后请先用winrar解压软件解压,再使用对应软件word打开。
- 6、以上步骤检查后均无法解决问题,您可以到[帮助中心]寻找答案或向网站客服人员寻求支持。

会员登录
用户评论
(欢迎您的评论,评论有奖励哟)