2020_2021学年人教版九年级化学上册《第六单元 碳和碳的氧化物》单元知识及考点(word解析版)
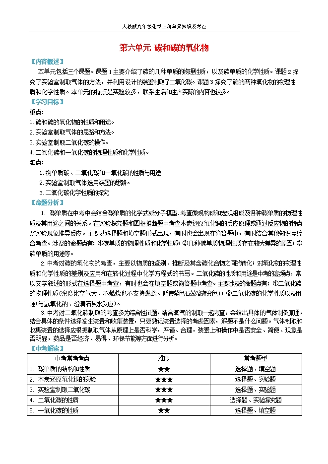
【内容简介】【内容概述】本单元包括三个课题。课题1主要介绍了碳的几种单质的物理性质,以及碳单质的化学性质。课题2探究了实验室制取气体的方法,并利用设计的装置制取了二氧化碳。课题3探究了碳的两种氧化物的物理性质和化学性质。本单元的特点是实验较多,联系生活和生产实际的内容也较多。【学习目标】重点:1.碳和碳的氧化物的性质和用途。2.实验室制取气体的思路和方法。3.实验室制取二氧化碳的操作。4.二氧化碳和一氧化碳的物理性质和化学性质。难点:1.物单质碳、二氧化碳和一氧化碳的性质与用途2.实验室制取气体选用装置的思路。3.二氧化碳化学性质的探究【命题分析】1. 碳单质在中考中会结合碳单质的化学式或分子模型,考查微观构成和宏观组成及各种碳单质的物理性质及其用途之间的关系。在实验探究题和图框推断题中考查木炭还原氧化铜的反应原理或通过反应物的特点及实验现象推导反应。主要以选择题和填空题形式出现,有时也会出现在简答题中,有时结合其他知识点综合考查。涉及的命题点有:①碳单质的物理性质和化学性质;②几种碳单质物理性质存在较大差异的原因;③碳单质的用途等。2.中考对碳的氧化物的考查,主要以物质的鉴别、推断及其含碳化合物之间的转化;对氧化物的物理性质和化学性质的差别及应用和在转化过程中化学方程式的书写。二氧化碳的性质和用途是中考的高频点,常以文字叙述的形式在选择题中考查,有时也会在填空题或简答题中考查。主要涉及的命题点有:①二氧化碳的物理性质(密度比空气大、不燃烧也不支持燃烧、能使紫色石蕊溶液变色);②二氧化碳的化学性质以及用途(与氢氧化钠、澄清石灰水反应)。3.中考对二氧化碳制取的考查多为综合性试题,结合氧气的制取一起考查,会给出具体的气体制备原理,结合具体的条件选择发生装置和收集装置,只要熟记装置选择的考虑因素,解题不是什么问题。气体制取和收集装置的选择应根据制取气体从原理上是否科学,严谨、合理,装置上和操作中是否安全、简便、现象是否明显,药品是否经济、易得、环保节能等方面进行分析。【中考解读】......
部分内容预览



只能预览部分内容,查看全部内容需要下载哦~
1个点券
资料审核:初中化学在线
资料格式:docx
资料版本:人教版
适用地区:不限
文件大小:157.28KB
资料上传:肖萌
审核人员:czhxzx
下载帮助:
- 下载说明:0点券资源无需下载权限,游客可以直接下载。
- 有点券资源为本站精品资源,只提供给vip会员下载,有效期式vip会员可以在有效期内下载本站所有资源。 查看 【申请有效期vip会员方法】 。
-
- 如果您无法下载到本资料,请先参照以下说明检查:
- 1、所有资料必须是登录后才能下载。
- 2、精品资料下载需要点券,请确保您的账户上有足够的点券。有效期vip会员只受有效期限制,不受点券影响,有效期内即使点券用完,仍可继续下载。
- 4、如果浏览器启用了拦截弹出窗口,此功能有可能造成下载失败,请临时关闭此功能
- 5、如果下载的是word文档,直接可用word软件打开;如果是压缩资料包,下载后请先用winrar解压软件解压,再使用对应软件word打开。
- 6、以上步骤检查后均无法解决问题,您可以到[帮助中心]寻找答案或向网站客服人员寻求支持。

会员登录
用户评论
(欢迎您的评论,评论有奖励哟)