重庆市2020年初中毕业学业统一考试化学试卷B卷(原卷版)
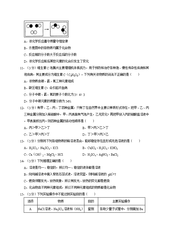
【内容简介】一、选择题(本大题包括16个小题,每小题2分,共32分)每小题只有一个选项符合题意。1.2020年世界环境日的主题是“关爱自然,刻不容缓”。下列做法不符合这一主题的是A. 植树造林B. 保护野生动物C. 合理使用化肥D. 大力开采地下水2.空气中能供人呼吸的气体是A. N2B. O2C. CO2D. Ne3.下列变化中,发生了化学变化的是A. 海水蒸发B. 矿石粉碎C. 路面结冰D. 钢铁锈蚀4.小麦、大米、玉米都是酿造啤酒的原料,这些原料中都富含的营养素是A. 糖类B. 蛋白质C. 维生素D. 油脂5.下列饮料中,不属于溶液的是A. 汽水B. 白酒C. 酸奶D. 苏打水6.甲状腺肿大的患者,特别要注意合理食用的食物是A. 加碘食盐B. 富硒鸡蛋C. 葡萄糖酸锌口服液D. 高铁酱油7.下列物质属于纯净物的是A. 钛合金B. 大理石C 蒸馏水D. 煤8.下列微粒中不能直接构成物质的是( )A. 分子B. 原子C. 中子D. 离子........
部分内容预览






只能预览部分内容,查看全部内容需要下载哦~
1个点券
资料审核:初中化学在线
下载帮助:
- 下载说明:0点券资源无需下载权限,游客可以直接下载。
- 有点券资源为本站精品课件,只提供给vip会员下载,有效期式vip会员可以在有效期内下载本站所有资源。 查看 【申请有效期vip会员方法】 。
-
- 如果您无法下载到本资料,请先参照以下说明检查:
- 1、所有资料必须是登录后才能下载。
- 2、精品资料下载需要点券,请确保您的账户上有足够的点券。有效期vip会员只受有效期限制,不受点券影响,有效期内即使点券用完,仍可继续下载。
- 4、如果浏览器启用了拦截弹出窗口,此功能有可能造成下载失败,请临时关闭此功能
- 5、如果下载的是word文档,直接可用word软件打开;如果是压缩资料包,下载后请先用winrar解压软件解压,再使用对应软件word打开。
- 6、以上步骤检查后均无法解决问题,您可以到[帮助中心]寻找答案或向网站客服人员寻求支持。

会员登录
用户评论
(欢迎您的评论,评论有奖励哟)