宁夏2020年初中毕业学业统一考试化学试卷(解析版)
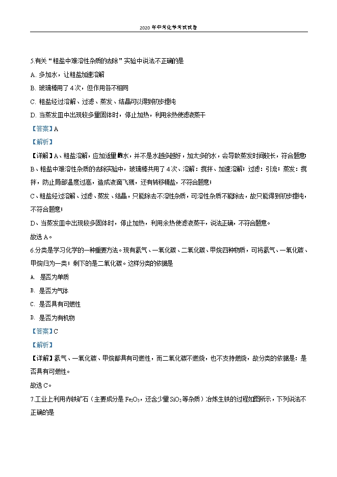
【内容简介】一、选择(选出下列各题中唯一正确的答案。1-11题每题2分,12-13题每题3分,共28分。不选、多选、错选不得分)1.下列不属于化学学科研究领域的是A. 合成新药B. 开发新能源C. 研究物体运动D. 研制新型材料【答案】C【解析】【详解】A、合成新药,是合成新物质,与化学学科研究领域有关,不符合题意;B、开发新能源,是能源研究领域,属于化学学科研究领域,不符合题意;C、研究物体运动,是物理学科研究的范畴,符合题意;D、研究新型材料,是开发新物质,属于化学学科研究领域,不符合题意。故选C。2.下列做法不能体现环境友好发展理念的是A. 分类回收生活垃圾B. 禁止使用化石燃料C. 合理施用农药化肥D. 城市道路使用太阳能景观灯【答案】B【解析】【详解】A、分类回收垃圾可以实现资源的回收利用、减少污染等,A选项不合题意;B、化石燃料燃烧会造成环境污染,但是现有的能源还无法替代化石能源,所以可以减少使用化石能源,而不能杜绝,故B选项错误,符合题意;C、合理使用化肥既可以达到增加农作物产量的目的,也可减少环境污染,C选项不合题意;D、太阳能是新能源,无污染、可持续、来源广泛,因此符合环境友好发展,D选项不合题......
部分内容预览



只能预览部分内容,查看全部内容需要下载哦~
1个点券
资料审核:初中化学在线
下载帮助:
- 下载说明:0点券资源无需下载权限,游客可以直接下载。
- 有点券资源为本站精品课件,只提供给vip会员下载,有效期式vip会员可以在有效期内下载本站所有资源。 查看 【申请有效期vip会员方法】 。
-
- 如果您无法下载到本资料,请先参照以下说明检查:
- 1、所有资料必须是登录后才能下载。
- 2、精品资料下载需要点券,请确保您的账户上有足够的点券。有效期vip会员只受有效期限制,不受点券影响,有效期内即使点券用完,仍可继续下载。
- 4、如果浏览器启用了拦截弹出窗口,此功能有可能造成下载失败,请临时关闭此功能
- 5、如果下载的是word文档,直接可用word软件打开;如果是压缩资料包,下载后请先用winrar解压软件解压,再使用对应软件word打开。
- 6、以上步骤检查后均无法解决问题,您可以到[帮助中心]寻找答案或向网站客服人员寻求支持。

会员登录
用户评论
(欢迎您的评论,评论有奖励哟)