贵州省黔南州2020年初中毕业学业统一考试化学试卷(解析版)
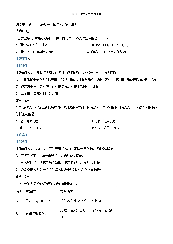
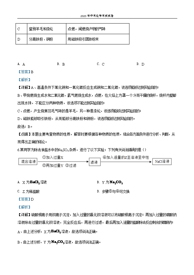
【内容简介】一、选择题。(本题6小题,每题2分,共12分)1.下列历史典故中发生了化学变化的是 ()A. 火烧赤壁B. 司马光砸缸C. 刻舟求剑D. 铁杵磨成针【答案】A【解析】【详解】A、火烧赤壁包含着物质的燃烧,有新物质生成,属于化学变化;B、司马光砸缸只是形状的改变,没有生成其他物质,属于物理变化;C、刻舟求剑只是将物质的形状发生了改变,没有新物质生成,属于物理变化;D、铁杵磨成针只是将其磨细,没有新物质生成,属于物理变化。故选:A。2.下列图示实验操作正确的是 ( )A. 加入铁钉 B. 过滤 C. 称取NaCI D. 测溶液pH 【答案】C【解析】【详解】A、向试管中装铁钉时,先将试管横放,用镊子把铁钉放在试管口,再慢慢将试管竖立起来,图中所示操作错误。B、过滤液体时,要注意“一贴、二低、三靠”的原则,图中缺少玻璃棒引流,图中所示操作错误。C、托盘天平的使用要遵循“左物右码”的原则,图中所示操作正确。D、用pH试纸测定溶液的pH时,正确的操作方法为取一片pH试纸放在玻璃片或白瓷板上,用玻璃棒蘸取少量待测液滴在干燥的pH试纸上,把试纸显示的颜色与标准比色卡对比来确定pH.不能将pH试纸伸入待测液中,以免污染待测液,图中所示操作错误。故选:C 3.分类是学习和研究化学的一种常见方法,下列分类正确的是 ()A. 混合物:空气、溶液B. 有机物:CO2, CO (NH2)2C. 复合肥料:硝酸钾、硫酸铉D. 合成材料:合金、合成橡胶【答案】A【解析】【详解】A、空气和溶液都是由多种物质组成的,均属于混合物,分类正确;B、二氧化碳中虽然含有碳元素,但是其组成和性质与无机物类似,习惯上还是将其看做无机物,分类错误;C、硫酸铵中只含氮、磷、钾中的氮元素,属于氮肥,分类错误;D、合金属于金属材料,分类错误。故选:A。......
部分内容预览



只能预览部分内容,查看全部内容需要下载哦~
1个点券
资料审核:初中化学在线
下载帮助:
- 下载说明:0点券资源无需下载权限,游客可以直接下载。
- 有点券资源为本站精品课件,只提供给vip会员下载,有效期式vip会员可以在有效期内下载本站所有资源。 查看 【申请有效期vip会员方法】 。
-
- 如果您无法下载到本资料,请先参照以下说明检查:
- 1、所有资料必须是登录后才能下载。
- 2、精品资料下载需要点券,请确保您的账户上有足够的点券。有效期vip会员只受有效期限制,不受点券影响,有效期内即使点券用完,仍可继续下载。
- 4、如果浏览器启用了拦截弹出窗口,此功能有可能造成下载失败,请临时关闭此功能
- 5、如果下载的是word文档,直接可用word软件打开;如果是压缩资料包,下载后请先用winrar解压软件解压,再使用对应软件word打开。
- 6、以上步骤检查后均无法解决问题,您可以到[帮助中心]寻找答案或向网站客服人员寻求支持。

会员登录
用户评论
(欢迎您的评论,评论有奖励哟)