河北省2020年初中毕业生升学文化课考试化学考试试卷(原卷版)
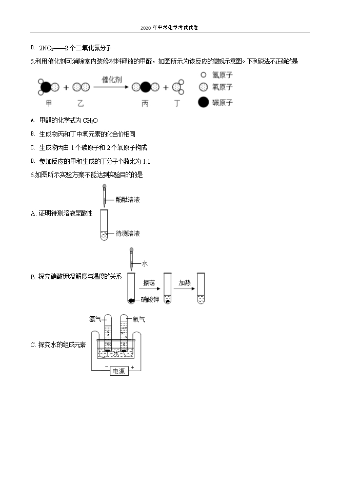
【内容简介】一、选择题1.下列物品主要用有机合成材料制成的是A. 塑料水杯B. 纯棉衬衫C. 羊毛围巾D. 不锈钢盆2.下列物质能在空气中剧烈燃烧,发出耀眼白光的是A. 硫B. 镁C. 红磷D. 铁丝3.下列有关水的说法不正确的是A. 煮沸可给水杀菌消毒B. 过滤可使海水转化为淡水C. 用肥皂水可区分硬水和软水D. 用活性炭可除去水中异味4.下列化学用语与所表达的意义对应正确的是A. Fe2+——铁离子B. ——铝原子C. 2He——2个氦元素D. 2NO2——2个二氧化氮分子5.利用催化剂可消除室内装修材料释放的甲醛,如图所示为该反应的微观示意图。下列说法不正确的是......
部分内容预览



只能预览部分内容,查看全部内容需要下载哦~
1个点券
资料审核:初中化学在线
下载帮助:
- 下载说明:0点券资源无需下载权限,游客可以直接下载。
- 有点券资源为本站精品课件,只提供给vip会员下载,有效期式vip会员可以在有效期内下载本站所有资源。 查看 【申请有效期vip会员方法】 。
-
- 如果您无法下载到本资料,请先参照以下说明检查:
- 1、所有资料必须是登录后才能下载。
- 2、精品资料下载需要点券,请确保您的账户上有足够的点券。有效期vip会员只受有效期限制,不受点券影响,有效期内即使点券用完,仍可继续下载。
- 4、如果浏览器启用了拦截弹出窗口,此功能有可能造成下载失败,请临时关闭此功能
- 5、如果下载的是word文档,直接可用word软件打开;如果是压缩资料包,下载后请先用winrar解压软件解压,再使用对应软件word打开。
- 6、以上步骤检查后均无法解决问题,您可以到[帮助中心]寻找答案或向网站客服人员寻求支持。

会员登录
用户评论
(欢迎您的评论,评论有奖励哟)