初中升高中化学衔接教材:衔接点13 碳酸钠和碳酸氢钠(教师版和学生版)
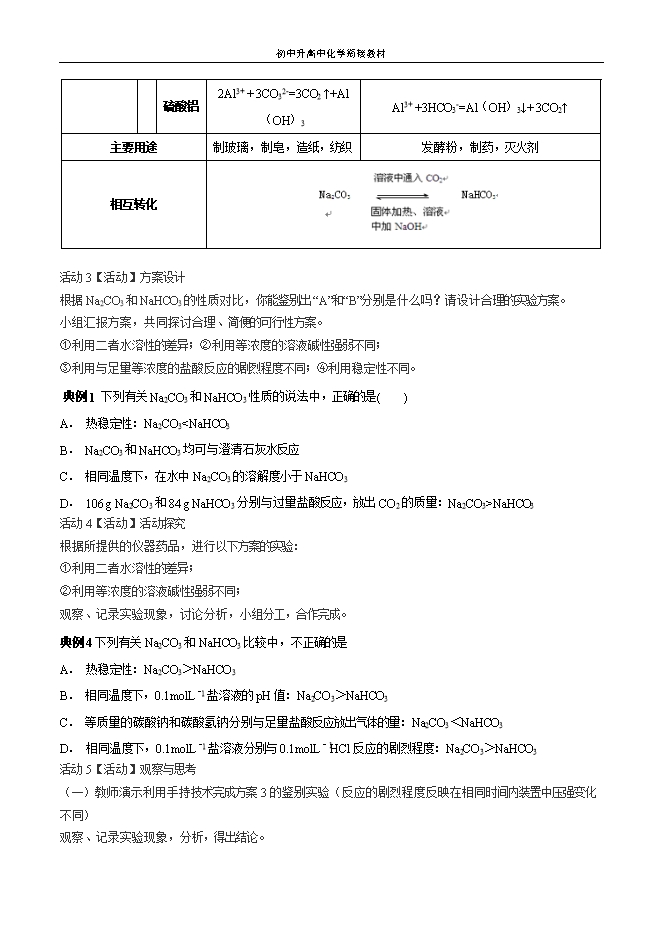
【内容简介】活动1【导入】导课;实验老师给大家出了道难题:今天上课所用的Na2CO3、NaHCO3固体及等浓度的溶液均只用“A”和“B”来标识!因此这节课我们不但要学习Na2CO3、NaHCO3的性质,还要利用二者性质的差异来鉴别它们。活动2【活动】交流整理各小组经过课前的自主学习,现应用比较法对Na2CO3和NaHCO3的性质进行归纳和整理。碳酸氢钠(NaHCO3)水溶性溶液的酸碱性热稳定性与HCl反应与CaCl2反应暂不考虑与Ca(OH)2反应相互转化用途【总结提升】名 称碳酸钠碳酸氢钠化学式Na2CO3NaHCO3俗 名纯碱、苏打小苏打主要性质色 态白色固体粉末细小白色晶体水溶性易溶易溶,但比碳酸钠小热稳定性稳定不稳定与H+反应 CO32- + H + = CO2↑ + H2O慢H+ + HCO3- = CO2 ↑+ H2O快与碱反应Ca(OH)2Ca2+ + CO32- = CaCO3 ↓Ca(OH)2过量Ca2+ + OH- + HCO3- = CaCO3 ↓+ H2OCa(OH)2少量Ca2+ +2 OH-+2HCO3-=CaCO3↓+2H2O+ CO32-盐氯化钙Ca2+ + CO32- = CaCO3 ↓不反应硫酸铝2Al3+ + 3CO32-=3CO2 ↑+Al(OH)3Al3+ +3HCO3-=Al(OH)3↓+ 3CO2↑主要用途制玻璃,制皂,造纸,纺织发酵粉,制药,灭火剂相互转化;活动3【活动】方案设计根据Na2CO3和NaHCO3的性质对比,你能鉴别出“A”和“B”分别是什么吗?请设计合理的实验方案。小组汇报方案,共同探讨合理、简便的可行性方案。①利用二者水溶性的差异;②利用等浓度的溶液碱性强弱不同;③利用与足量等浓度的盐酸反应的剧烈程度不同;④利用稳定性不同。;典例1 下列有关Na2CO3和NaHCO3性质的说法中,正确的是( )A. 热稳定性:Na2CO3;NaHCO3B. Na2CO3和NaHCO3均可与澄清石灰水反应C. 相同温度下,在水中Na2CO3的溶解度小于NaHCO3D. 106 g Na2CO3和84 g NaHCO3分别与过量盐酸反应,放出CO2的质量:Na2CO3;NaHCO3【答案】B......
部分内容预览



只能预览部分内容,查看全部内容需要下载哦~
1个点券
资料审核:初中化学在线
资料格式:docx
资料版本:不限
适用地区:不限
文件大小:184.94KB
资料上传:nuoweili
审核人员:czhxzx
下载帮助:
- 下载说明:0点券资源无需下载权限,游客可以直接下载。
- 有点券资源为本站精品课件,只提供给vip会员下载,有效期式vip会员可以在有效期内下载本站所有资源。 查看 【申请有效期vip会员方法】 。
-
- 如果您无法下载到本资料,请先参照以下说明检查:
- 1、所有资料必须是登录后才能下载。
- 2、精品资料下载需要点券,请确保您的账户上有足够的点券。有效期vip会员只受有效期限制,不受点券影响,有效期内即使点券用完,仍可继续下载。
- 4、如果浏览器启用了拦截弹出窗口,此功能有可能造成下载失败,请临时关闭此功能
- 5、如果下载的是word文档,直接可用word软件打开;如果是压缩资料包,下载后请先用winrar解压软件解压,再使用对应软件word打开。
- 6、以上步骤检查后均无法解决问题,您可以到[帮助中心]寻找答案或向网站客服人员寻求支持。

会员登录
用户评论
(欢迎您的评论,评论有奖励哟)