2020届科粤版九年级化学《第7章 溶液》同步单元双基双测“AB”卷(B卷)(word版含答案解析)
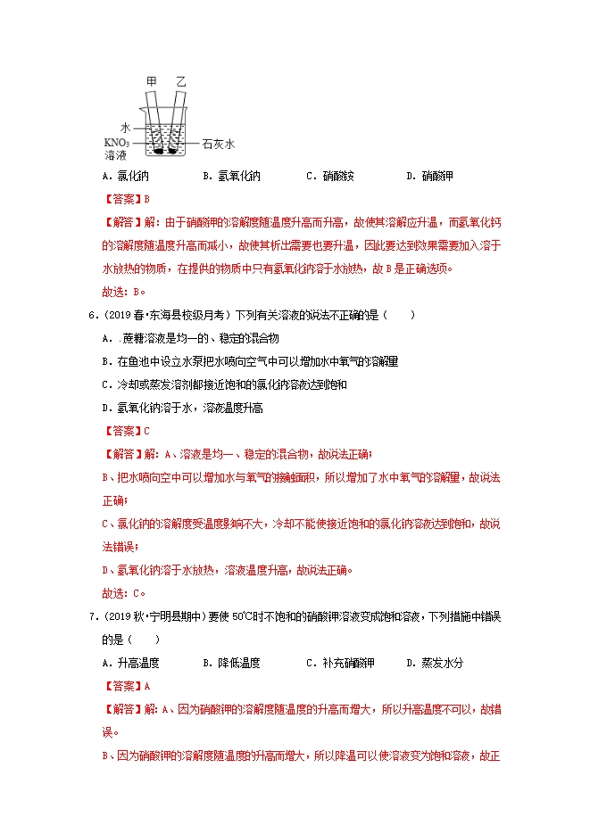
【内容简介】下列属于乳化现象的是( )A.碘溶于酒精中B.用汽油洗去机器上的油污C.用洗洁精洗去碗上的油渍D.用水洗去衣服上的污渍【答案】C【解答】解:A、酒精是良好的有机溶剂,碘易溶解于酒精,用酒精溶解碘是利用溶解原理,不是乳化现象,故A错误;B、汽油是良好的有机溶剂,油脂易溶解于汽油,用汽油清洗油污是利用溶解原理,不是乳化现象,故B错误;C、洗洁精对油污有乳化作用,用洗洁精可洗去碗上的油渍,属于乳化现象,故C正确;D、水洗去衣服上的污渍,利用的溶解原理,不是乳化现象,故D正确;故选:C。3.(2019秋•拱墅区校级月考)向如图装置的试管中加入某种物质后,U形管右边支管的红墨水液面降低,左边支管的红墨水液面上升,则加入的物质是( ) A.氢氧化钠B.浓硫酸C.氯化钠D.硝酸铵【答案】D【解答】解:U形管右边支管的红墨水液面降低,左边支管的红墨水液面上升,说明装置内气体压强减小,由于热胀冷缩的原理,可知物质溶于水吸热,温度降低,压强减小。常见的溶于水放热的有:浓硫酸、生石灰、氢氧化钠固体。常见的溶于水吸热的有:硝酸铵;氯化钠溶于水温度基本不变。故选:D。4.(2019•朝阳中考)下列关于溶液的叙述错误的是( )A.溶液一定是混合物B.碘酒是一种溶液,其中溶剂是酒精C.一定温度下,某物质的饱和溶液不能再溶解其他任何物质D.固态氢氧化钠溶于水溶液温度升高【答案】C【解答】解:A、溶液由溶质和溶剂两部分组成,属于混合物,故正确;B、碘酒是碘的酒精溶液,碘是溶质,酒精是溶剂,故正确;C、饱和溶液是指在一定温度下,一定量的溶剂里不能再溶解某种溶质的溶液叫做这种溶质的饱和溶液;但可溶解其他物质达到饱和,故错误;D、氢氧化钠溶于水放热,所以水溶液温度升高,故正确。故选:C。......
部分内容预览



只能预览部分内容,查看全部内容需要下载哦~
1个点券
资料审核:初中化学在线
资料格式:docx
资料版本:科粤版
适用地区:不限
文件大小:151.87KB
资料上传:czhxzx
审核人员:czhxzx
下载帮助:
- 下载说明:0点券资源无需下载权限,游客可以直接下载。
- 有点券资源为本站精品课件,只提供给vip会员下载,有效期式vip会员可以在有效期内下载本站所有资源。 查看 【申请有效期vip会员方法】 。
-
- 如果您无法下载到本资料,请先参照以下说明检查:
- 1、所有资料必须是登录后才能下载。
- 2、精品资料下载需要点券,请确保您的账户上有足够的点券。有效期vip会员只受有效期限制,不受点券影响,有效期内即使点券用完,仍可继续下载。
- 4、如果浏览器启用了拦截弹出窗口,此功能有可能造成下载失败,请临时关闭此功能
- 5、如果下载的是word文档,直接可用word软件打开;如果是压缩资料包,下载后请先用winrar解压软件解压,再使用对应软件word打开。
- 6、以上步骤检查后均无法解决问题,您可以到[帮助中心]寻找答案或向网站客服人员寻求支持。

会员登录
用户评论
(欢迎您的评论,评论有奖励哟)