2020年春鲁教版九年级化学下册《第十一单元 化学与社会发展》单元测试(解析版)
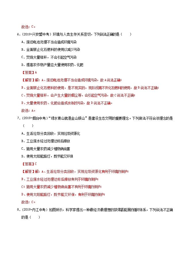
【内容简介】下列关于能源的说法不正确的是( )A.氢气是21世纪的理想能源B.科技发展可促进能源的开发利用C.煤、石油和天然气都属于可再生能源D.能源结构向多元、清洁和低碳方向转型【答案】C【解答】解:A、氢气燃烧生成水,无污染,且热值高,故是一种理想的绿色能源,故A正确;B、科技进步会促进能源的开发利用,故B正确;C、煤、石油、天然气不能短期内从自然界得到补充,是不可再生能源,故C错误;D、为了节约化石燃料,减少污染,能源结构向多元、清洁、低碳转型,故D正确。故选:C。2.(2019•泰安中考)材料是人类社会物质文明进步的重要标志之一。下列属于复合材料的是( )A.铝锂合金B.玻璃纤维C.玻璃钢D.PP聚丙烯塑料【答案】C【解答】解:A、铝锂合金属于合金,属于金属材料,故选项错误。B、玻璃纤维属于无机非金属材料,故选项错误。C、玻璃钢是玻璃纤维与合成材料复而成的一种特殊材料,属于复合材料,故选项正确。D、PP聚丙烯塑料是合成纤维的一种,属于合成材料,故选项错误。故选:C。......
部分内容预览



只能预览部分内容,查看全部内容需要下载哦~
1个点券
资料审核:初中化学在线
下载帮助:
- 下载说明:0点券资源无需下载权限,游客可以直接下载。
- 有点券资源为本站精品课件,只提供给vip会员下载,有效期式vip会员可以在有效期内下载本站所有资源。 查看 【申请有效期vip会员方法】 。
-
- 如果您无法下载到本资料,请先参照以下说明检查:
- 1、所有资料必须是登录后才能下载。
- 2、精品资料下载需要点券,请确保您的账户上有足够的点券。有效期vip会员只受有效期限制,不受点券影响,有效期内即使点券用完,仍可继续下载。
- 4、如果浏览器启用了拦截弹出窗口,此功能有可能造成下载失败,请临时关闭此功能
- 5、如果下载的是word文档,直接可用word软件打开;如果是压缩资料包,下载后请先用winrar解压软件解压,再使用对应软件word打开。
- 6、以上步骤检查后均无法解决问题,您可以到[帮助中心]寻找答案或向网站客服人员寻求支持。

会员登录
用户评论
(欢迎您的评论,评论有奖励哟)