2020年春鲁教版九年级化学下册《第七单元 常见的酸和碱》单元测试(解析版)
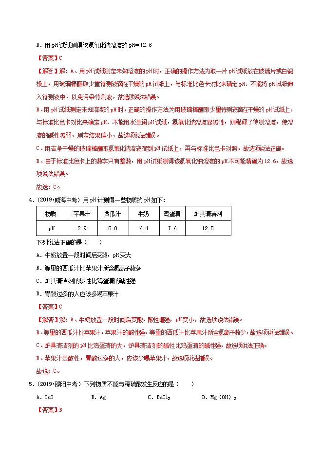
【内容简介】下面是人体内一些液体的正常pH范围,其中显酸性的是( )A.血浆7.35~7.45B.胃液0.9~1.5C.胆汁7.1~7.3D.胰液7.5~8.0【答案】B【解答】解:A、血浆7.35~7.45,pH大于7,呈碱性;B、胃液0.9~1.5,pH小于7,呈酸性;C、胆汁7.1~7.3,pH大于7,呈碱性;D、胰液7.5~8.0,pH大于7,呈碱性;故选:B。2.(2019•日照中考)下列对实验现象的描述,正确的是( )A.硫在空气中燃烧发出蓝紫色火焰B.稀盐酸与铁锈反应后,溶液由无色变为黄色C.镁条在空气中燃烧,发出白光,生成黑色固体D.细铁丝在氧气中燃烧,火星四射,生成了四氧化三铁【答案】B【解答】解:A、硫在空气中燃烧,发出淡蓝色火焰,故选项说法错误。B、稀盐酸与铁锈反应后,生成氯化铁和贺岁,会观察到溶液由无色变为黄色,故选项说法正确。C、镁条在空气中燃烧,发出白光,生成白色固体,故选项说法错误。D、细铁丝在氧气中燃烧,火星四射,生成了四氧化三铁是实验结论而不是实验现象,故选项说法错误。故选:B。......
部分内容预览



只能预览部分内容,查看全部内容需要下载哦~
1个点券
资料审核:初中化学在线
下载帮助:
- 下载说明:0点券资源无需下载权限,游客可以直接下载。
- 有点券资源为本站精品课件,只提供给vip会员下载,有效期式vip会员可以在有效期内下载本站所有资源。 查看 【申请有效期vip会员方法】 。
-
- 如果您无法下载到本资料,请先参照以下说明检查:
- 1、所有资料必须是登录后才能下载。
- 2、精品资料下载需要点券,请确保您的账户上有足够的点券。有效期vip会员只受有效期限制,不受点券影响,有效期内即使点券用完,仍可继续下载。
- 4、如果浏览器启用了拦截弹出窗口,此功能有可能造成下载失败,请临时关闭此功能
- 5、如果下载的是word文档,直接可用word软件打开;如果是压缩资料包,下载后请先用winrar解压软件解压,再使用对应软件word打开。
- 6、以上步骤检查后均无法解决问题,您可以到[帮助中心]寻找答案或向网站客服人员寻求支持。

会员登录
用户评论
(欢迎您的评论,评论有奖励哟)